
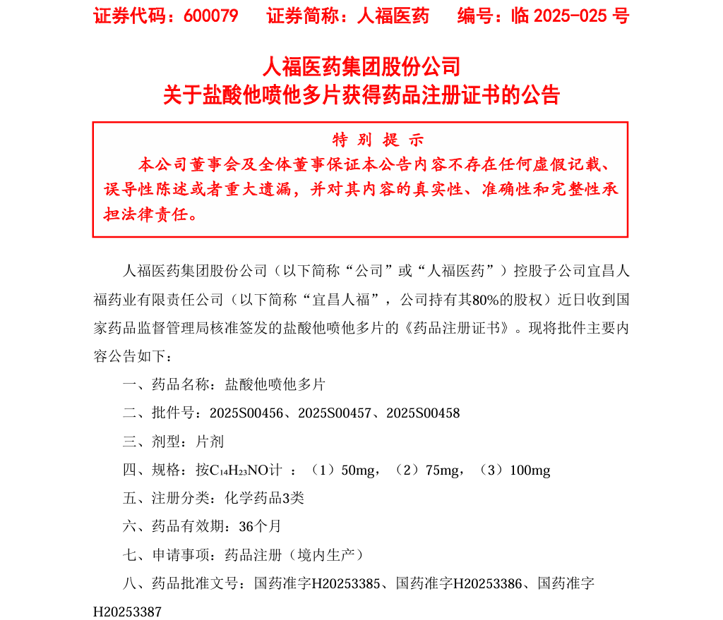
2月27日,据人福医药集团发布公告,其控股子公司宜昌人福药业提交的3类仿制化药盐酸他喷他多片获批并视同通过一致性评价,人福是国内首家获批和首家过评的企业。截至目前,人福对该项目累计研发投入约为5,500万元人民币。

截图来源:企业公告
盐酸他喷他多是由美国强生制药和德国Gruenenthal GmbH公司联合研制的新型口服止痛药,是一种新颖的作用于中枢神经系统的口服止痛药物,适用于治疗成人患者需要使用阿片类药物治疗且替代治疗不能充分缓解的急性疼痛。根据IQVIA数据统计,盐酸他喷他多片2023年在全球销售额约为7亿美元。据摩熵医药数据库显示,镇痛药在2023年全国院内市场的销售总额超200亿元,同比增长达4.73%,2024年(Q1~Q3)销售额超154亿元,显示出强劲增长势头。

截图来源:摩熵医药全国医院销售数据库
他喷他多目前原研在国内尚未上市,宜昌人福于2023年9月向国家药品监督管理局提交盐酸他喷他多片的上市许可申请并获得受理,此次,宜昌人福药业申报的盐酸他喷他多片获批上市,拿下国内首仿+首家过评,填补国内空白。盐酸他喷他多片的获批上市,不仅丰富了人福药业的产品线,更将为公司带来显著的积极影响。

截图来源:摩熵医药过评药品汇总数据库
在仿制药布局领域,江苏恩华药业已提交盐酸他喷他多片3类注册仿制药的上市申请,目前处于审评审批阶段,根据药品审评进度预测,预计江苏恩华药业不久将成为国内第2家获批的企业。

截图来源:摩熵医药中国药品审评数据库
2025年至今,宜昌人福药业有琥珀酸地文拉法辛缓释片、塞来昔布胶囊、富马酸二甲酯肠溶胶囊等5款品种过评,其中盐酸他喷他多片、马来酸咪达唑仑片2款为首家过评品种。








川公网安备51019002008863号
本网站未发布麻醉药品、精神药品、医疗用毒性药品、放射性药品、戒毒药品和医疗机构制剂的产品信息
收藏
登录后参与评论
暂无评论