
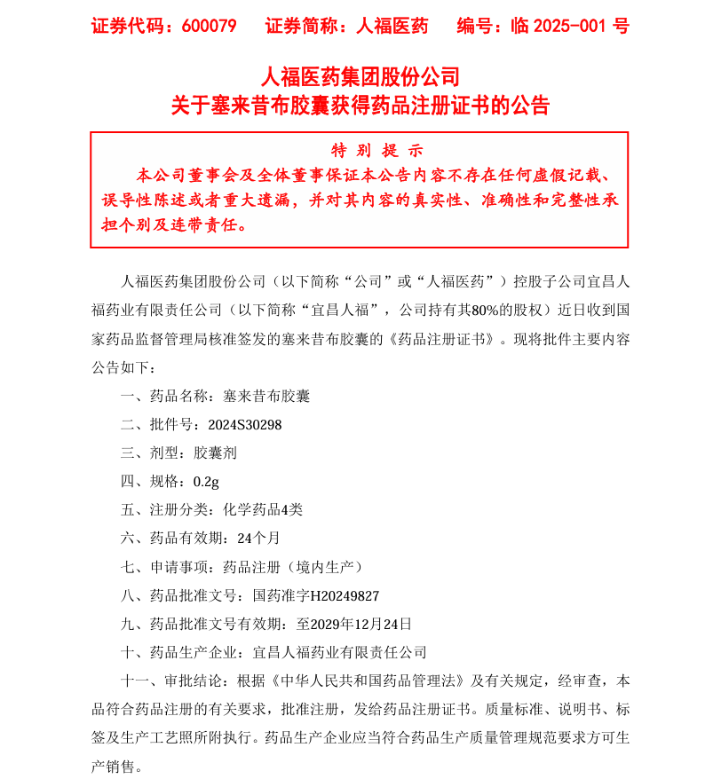
2025年1月6日,据人福医药集团宣布,其子公司宜昌人福药业成功获得塞来昔布胶囊的仿制药4类报产批准,并视同通过评价。宜昌人福于2023年6月向国家药品监督管理局提交塞来昔布胶囊的上市许可申请并获得受理,截至目前该项目累计研发投入约为人民币1,800万元。

截图来源:企业公告
塞来昔布原研药由GD SEARLE LLC和辉瑞开发,原研制剂于2000年8月在中国获批准上市。它广泛应用于骨关节炎、类风湿关节炎及强直性脊柱炎的治疗,同时也作为成人急性疼痛的治疗方案。作为全球处方量领先的非甾体抗炎药,塞来昔布凭借其丰富的临床研究数据,在疗效与安全性方面拥有最为充分的循证医学证据支持。
非甾体抗炎药市场增长迅速,塞来昔布胶囊市场表现亮眼
随着我国人口老龄化的推进,关节炎发病人数急剧上升,已逾1亿,且数字仍在攀升。非甾体抗炎药作为治疗此病的常规药物,凭借抗炎、镇痛的功效及相对较低的不良反应率,赢得了广泛认可。在全球范围内,无论是国内还是国际药物市场,非甾体抗炎药均占据主导地位,无论是非处方药还是处方药领域。据摩熵医药数据库显示,2023年抗炎和抗风湿药在全国医院(全终端)销售超150亿元。

截图来源:摩熵医药全国医院销售(全终端)数据库
在这一庞大的市场中,塞来昔布胶囊作为一款备受青睐的畅销品种,成功跻身2023年抗炎和抗风湿药市场TOP6之列,销售额接近6亿元。

截图来源:摩熵医药全国医院销售(全终端)数据库
从全球范围来看,塞来昔布胶囊的市场表现同样亮眼。据IQVIA的数据显示,2022年前三季度,塞来昔布胶囊全球销售额约为5.24亿美元,其中美国和中国市场分别贡献了约7889.37万美元和4517.06万美元的销售额。
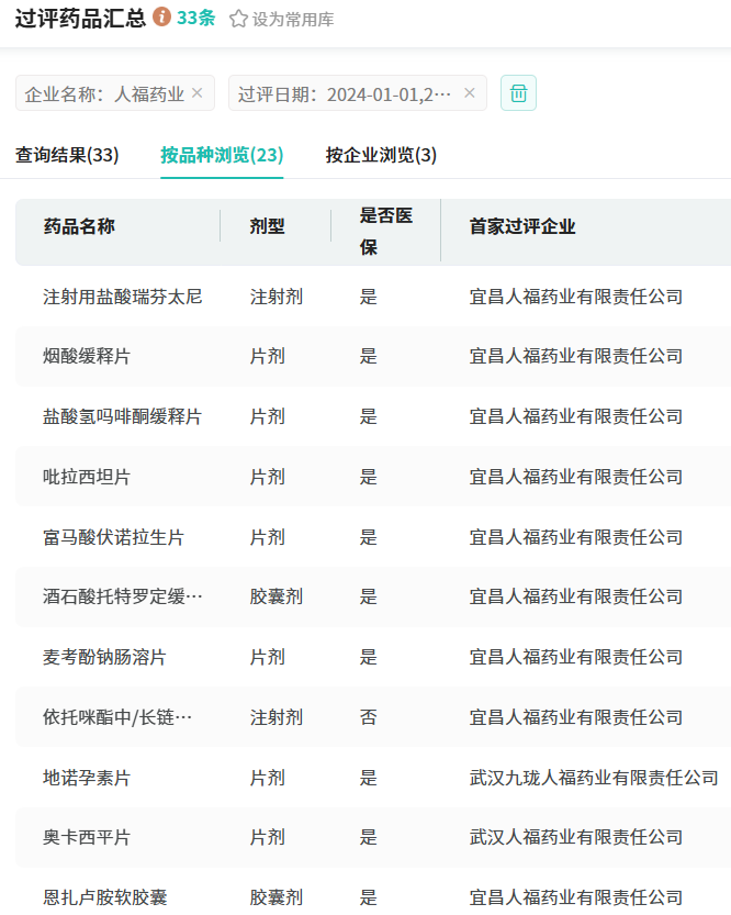
塞来昔布胶囊市场竞争激烈,人福药业23款品种迎来过评
在国内塞来昔布胶囊市场,竞争异常激烈。目前塞来昔布胶囊在国内市场有28家药企拥有生产批文,其中有宜昌人福药业、石药集团欧意药业、齐鲁制药(海南)、先声药业等24家药企过评,市场竞争激烈。在仿制药布局方面,国内该品种有四川依科制药、大桐制药(中国)、晖致制药(大连)、江西施美药业4家药企提交了仿制申请,均在审评审批中。









川公网安备51019002008863号
本网站未发布麻醉药品、精神药品、医疗用毒性药品、放射性药品、戒毒药品和医疗机构制剂的产品信息
收藏
登录后参与评论
暂无评论