2月仿制药月报【内容亮点】
2月一致性评价仿制药申请情况
- 共有27个品种一致性评价申请获CDE承办;
- 申请品种主要为系统用抗感染药物,申请剂型主要为注射剂;
- 脂肪乳注射液(C14-24)为申请企业数最多的品种,有3家。
2月新注册分类仿制药申报临床/上市情况
- 2月共有356项新注册分类仿制药申请获CDE承办;
- 新注册分类临床申请24项,新注册分类上市申请332项。
2月过评/新注册分类仿制药获批上市信息
- 2月共有179个品种通过/视同通过一致性评价;
- 一致性评价过评品种数量25个,视同通过一致性评价品种数量155个。
每月相关仿制药申报、仿制药临床申报、仿制药通过/视同通过一致性评价等,摩熵咨询团队基于NMPA、CDE渠道数据,真实可溯源,将每月推出「仿制药月报」, 以帮助业内人士通盘把握每月行业范围内的仿制药申报及获批情况。
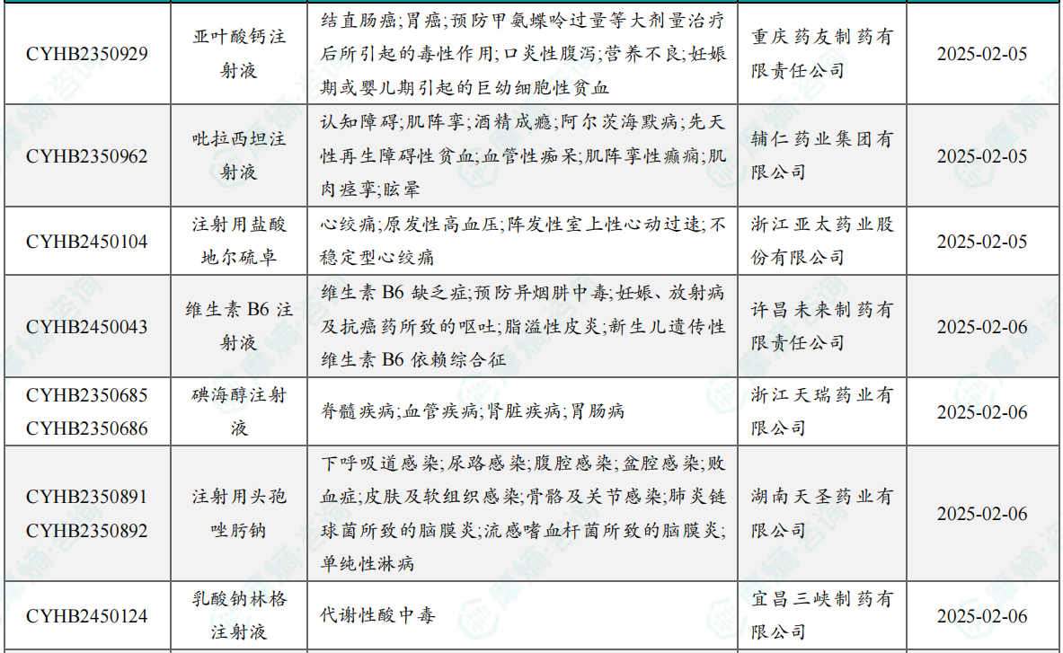
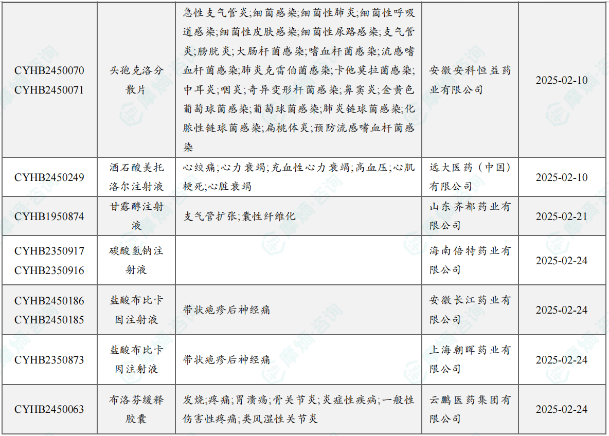
一、2月一致性评价仿制药申报情况
根据摩熵医药数据库统计,2025年2月共有27个品种(按受理号计42项)一致性评价申请获CDE承办,申请品种主要为系统用抗感染药物,申请剂型主要为注射剂。

截图来源:摩熵咨询月报
脂肪乳注射液(C14-24)为申请企业数最多的品种,有3家;
江苏神龙药业有限公司、石药集团欧意药业有限公司、辰欣药业股份有限公司是申请品种最多的企业,均有2个品种。

截图来源:摩熵咨询月报
二、本月新注册分类仿制药申报临床/上市信息
根据摩熵医药数据库统计,2025年2月期间共有356项(共计225个品种)新注册分类仿制药申请获CDE承办,其中新注册分类临床申请24项,新注册分类上市申请332项。

截图来源:摩熵咨询月报
从品种来看,本期申请品种主要为消化系统与代谢药物,申请剂型主要为片剂。
富马酸伏诺拉生片为申请企业数最多的品种,有9家;
广东星昊药业有限公司是申请品种最多的企业,有6个品种。

截图来源:摩熵咨询月报
三、2月过评/新注册分类仿制药获批上市信息
根据摩熵数据统计,2025年2月期间共有179个(共计289个受理号)品种通过/视同通过(新注册分类仿制药获批上市)一致性评价,其中一致性评价过评品种数量25个,视同通过一致性评价品种数量155个。
通过一致性评价信息

截图来源:摩熵咨询月报
2月过评品种主要为消化系统与代谢药物。
过评企业数最多的品种为乳果糖口服溶液,有7家企业过评。
首家过评品种有21个,达五家过评品种有6个。
2025年2月一致性评价过评品种信息一览表(部分)



截图来源:摩熵咨询月报
四、2月首家通过/视同通过一致性评价品种
根据摩熵数据统计,2025年2月期间共有21个(共计28个受理号)品种首次过评/视同过评一致性评价,过评受理号最多的领域为神经系统药物,有6个,包括注射用利培酮微球、盐酸他喷他多片和盐酸齐拉西酮胶囊。
过评受理号最多的企业为宜昌人福药业有限责任公司和齐鲁制药有限公司,均有3个。

截图来源:摩熵咨询月报
五、2月达七家通过/视同通过一致性评价品种
根据摩熵数据统计,2025年2月期间共有6个(共计12个受理号)品种一致性评价达七家过评。
2月7日,浙江恒研医药和四川国瑞药业的硫酸沙丁胺醇注射液视同通过一致性评价,过评总企业数达到了八家。硫酸沙丁胺醇注射液具有较强的支气管扩张作用,可以应用于慢阻肺以及支气管哮喘等慢性气道疾病的治疗,可以扩张患者气道,从而缓解这些疾病导致的胸闷、呼吸困难等症状。

截图来源:摩熵咨询月报
硫酸沙丁胺醇注射液2023年在医院端销售额达2.06亿元,苏州弘森药业和上海禾丰制药分别占据52%和45%的市场;









川公网安备51019002008863号
本网站未发布麻醉药品、精神药品、医疗用毒性药品、放射性药品、戒毒药品和医疗机构制剂的产品信息
收藏
登录后参与评论
暂无评论