作为医美领域的重要组成部分,肉毒素因其出色的神经阻断作用,迅速成为抗衰老和轮廓调整的关键产品之一。特别是在面部去皱和瘦脸方面,肉毒素的应用前景广阔。随着市场需求的不断攀升,肉毒素产品的种类和技术也变得愈加多样化。
尽管目前市场上仅有少数几家企业拥有获批上市的产品,但这些企业之间的竞争异常激烈。面对这一充满机遇与挑战的市场环境,深入了解肉毒素行业的现状和发展趋势显得尤为重要。
本文内容节选自摩熵咨询发布的《2024医美注射材料市场发展分析报告》,将通过对肉毒素的定义、作用原理、应用场景、产品性能、市场规模、竞争格局等方面的详细探讨,帮助读者更好地理解肉毒素的应用价值与市场潜力。
一、肉毒素概述
肉毒素,又名肉毒毒素或肉毒杆菌毒素,是肉毒杆菌在繁殖过程中所生成具有神经毒性的蛋白质。根据抗原性的不同,肉毒素可分为A、B、Ca、Cb、D、E、F、G八个型别,在整形美容中大量使用的为A型肉毒杆菌素,广泛用于面部去皱抗衰,也可用于瘦脸、瘦腿等。
1. 作用原理
将肉毒素注入肌肉内,肉毒素将作用于周围运动神经末梢、神经肌肉接点(即突触)处,抑制突触前膜释放神经递质,阻断神经与肌肉间的乙酰胆碱传递,从而使肌肉张力下降或暂时瘫痪麻痹,避免局部肌肉收缩,起到抚平皱纹和调整肌肉轮廓的效果。
2. 注射部位
需注射至肌肉层,严禁注射到表皮层,否则可能会损伤面部神经。除皱针一般注射至肌肉浅层,瘦脸针、瘦腿针需要注射至肌肉中层或深层,但不接触骨膜。在注射一段时间后,失活的神经末梢产生神经轴突芽生,重新激发神经。
3. 应用场景
肉毒素在医美领域的应用广泛,主要用于改善动态皱纹、调整面部轮廓、提升面部松弛部位,以及治疗其他相关疾病。
- 改善动态皱纹:注射肉毒素,可显著减少额纹、眉间纹、鱼尾纹、鼻背纹、颈横纹、口皱纹、木偶纹等动态皱纹出现。
- 轮廓调整:注射到咬肌,达到瘦脸效果(注射腓肠肌可瘦腿,注射到斜方肌可改善肩颈部线条)。
- 面部提升:提升外眼角和眉尾下垂;注射到颈阔肌可降低对中下面部皮肤的牵拉,提升下面部,使下颌缘轮廓更清晰。
- 其余领域:神经异常引起的痉挛、偏头痛、多汗、狐臭、斜视等。
二、肉毒素产品性能的关键指标
评价肉毒素产品性能最关键的三大指标是扩散性、持续时间、安全性。
肉毒素的制备包含原料选择、发酵培养、提取、纯化、灭活、制剂制备六个步骤,发酵过程中,要持续监测肉毒素产生情况;分离纯化过程通常涉及粗肉毒素沉淀、凝胶过滤、离子交换等过程。

肉毒素的产品性能是否优异可从其效力、纯度、稳定性、扩散性、持续时间、安全性六个方面去评价,其中扩散性、持续时间、安全性是消费者最易理解、最关注的三点。

图片来源:摩熵咨询《2024医美注射材料市场发展分析报告》
三、注射用A型肉毒毒素的组成及功能
1. 产品形态及组成
注射用A型肉毒毒素主要成分为A型肉毒梭菌毒素,按照药品进行审批,产品形态均为冻干粉,用无菌、无防腐剂的生理盐水(注射用0.9%氯化钠)配置溶解后才能用于注射。
注射用A型肉毒毒素通常由肉毒毒素、人血(清)白蛋白、蔗糖组成,少数产品还会添加氯化钠。达希斐采用了专利的肽交换技术,不需要人血清白蛋白也能保持稳定性,所以不含人血白蛋白。除此之外,衡力也有别于竞品,由肉毒毒素、蔗糖、右旋糖苷、明胶组成。
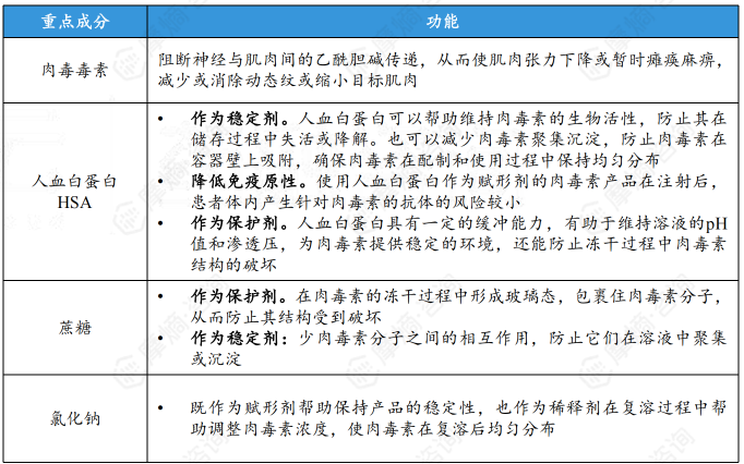
2. 重点成分及功能
- 肉毒毒素:阻断神经与肌肉间的乙酰胆碱传递,从而使肌肉张力下降或暂时瘫痪麻痹,减少或消除动态纹或缩小目标肌肉。
- 人血(清)白蛋白:作为稳定剂,有助于维持肉毒素的活性和稳定性。(详情请看下图)
- 蔗糖:作为保护剂,在肉毒素的冻干过程中形成玻璃态,包裹住肉毒素分子,从而防止其结构受到破坏。作为稳定剂,少肉毒素分子之间的相互作用,防止它们在溶液中聚集或沉淀。
- 氯化钠:既作为赋形剂帮助保持产品的稳定性,也作为稀释剂在复溶过程中帮助调整肉毒素浓度,使肉毒素在复溶后均匀分布。

四、中国肉毒素市场规模与竞争格局
我国肉毒素市场规模超80亿元,六大厂商错位竞争、各有优势。
1. 我国肉毒素市场规模约81亿元
中国肉毒素市场庞大、增长迅速,2023年我国注射用A型肉毒毒素市场规模约为81亿元,近五年复合增速近30%。随着监管趋严、产品正规化、产品性能优化、消费者接受度提升,肉毒毒素市场需求将持续扩张。
2. 六分天下,错位竞争
目前我国肉毒素市场呈现“六分天下”的格局。保妥适最早上市,长期以来在中国市场(尤其是在高端市场)占据领先地位;衡力性价比高,在中低端市场竞争力强;乐提葆近年来受年轻消费者青睐,迅速崛起;吉适、西马也逐渐获得认可;达希斐作为新品,因长效性优势未来潜力巨大。

3. 市场竞争将会进一步加剧
不少老牌药企通过收购、授权等方式积极布局和引入注射类肉毒素产品。国内市场经NMPA批准上市的肉毒素产品共有6款(进口产品占5款),其中有两款为2024年获批上市。各品牌在产品性能、安全性、持久性、价格、终端培训教育等多维度展开激烈竞争,随着更多品牌获得监管批准进入市场、各价格带产品供给丰富、消费者教育提升,市场竞争将进一步加剧。

据摩熵医药数据库统计,截止2024年12月国内市场共有6款注射用A型肉毒毒素获批上市,共10个批文,价格区间约为400-2000元/50U。

数据来源:摩熵医药中国药品批文数据库
五、肉毒素的优势与风险
肉毒素以其独特的减法效果和无填充剂移位风险而备受青睐,但其持续时间相对较短,且产品本身存在一定的危险性。
1. 肉毒素优势
- 应用成熟:在国内外经过了多年的临床应用,已经被证明是安全有效的(但需要由经验丰富的医生进行注射)。
- 无移位风险:其作用于肌肉,相比玻尿酸、胶原蛋白等填充剂,没有填充剂移位的风险。
- 无需恢复期:肉毒素注射过程快速,通常只需几分钟到十几分钟,且无需恢复期。
- 可做减法瘦脸:玻尿酸、胶原蛋白等填充剂均是做加法,起填充作用;肉毒素除去皱外,还能做减法,用于瘦脸、提升眉毛位置等。
2. 肉毒素缺点/风险
- 效果欠佳:使用注射不当可能导致面部僵硬、下垂、面部表情不自然或不对称等问题,尤其是打在下半张脸时,可能导致脸部下垂和两侧凹陷。
- 弥散风险:扩散到注射区域以外可能导致非目标肌肉暂时性无力或过度放松,呼吸困难、吞咽困难或其他神经肌肉症状。
- 持续时间较短:注射肉毒素的效果通常可以持续3到6个月,效果持久性较差,而其他医美填充剂可持续数月到数年。
- 危险性更高:肉毒素是一种具有神经毒性的蛋白质,不像玻尿酸、胶原蛋白等人体本身存在的天然物质,肉毒素产品本身的危险性更高。注射来源不合法的肉毒素产品后可能出现吞咽及发音困难、呼吸肌麻痹、尿潴留等严重的全身中毒反应,甚至危及生命。
拓展阅读:
1. 2024医美注射材料市场发展分析报告:中国医美行业的全面剖析
3. 2024年胶原蛋白行业发展及市场格局分析:67亿市场,22%增速,5强争霸
4. 2024年再生材料行业发展及市场格局分析:华东医药、爱美客等占优势
以上内容均来自摩熵咨询{2024医美注射材料市场发展分析报告(附下载)},如需查看或下载完整版报告,可点击!
想要解锁更多药品信息吗?查询摩熵医药(原药融云)数据库(vip.pharnexcloud.com/?zmt-mhwz)掌握药品各国上市情况、药品批文信息、销售情况与各维度分析、市场竞争格局、一致性评价情况、集采中标情况、药企申报审批信息、最新动态与前景等,以及帮助企业抉择可否投入时提供数据参考!注册立享15天免费试用!








川公网安备51019002008863号
本网站未发布麻醉药品、精神药品、医疗用毒性药品、放射性药品、戒毒药品和医疗机构制剂的产品信息
收藏
登录后参与评论
暂无评论