在当今时代,随着人们生活水平的提高和对美的追求日益增长,中国医疗美容行业(以下简称“医美”)正以前所未有的速度蓬勃发展。在这个充满机遇与挑战的领域中,深入了解行业全貌对于从业者、投资者以及关注者来说至关重要。
摩熵咨询最新发布的《2024医美注射材料市场发展分析报告》无疑是一份极具价值的研究资料。它聚焦于医美注射领域,深入探讨了玻尿酸、胶原蛋白、再生材料、肉毒素四类主要注射材料的原理、分类、产品组成、性能、品牌售价、市场规模、竞争格局、优势及风险。
通过对这些关键要素的系统阐述与全面盘点,揭示了行业发展现状,挖掘了增长潜力,并展望了注射类医美广阔的市场前景,为从业者提供了宝贵的行业洞察,也为投资者和广大消费者提供了极具价值的决策参考。本文旨在基于该报告的精华内容,提炼其核心亮点,并剖析中国医疗美容行业的整体概况。
一、摩熵咨询《2024医美注射材料市场发展分析报告》内容精选
1. 玻尿酸:“百亿规模、32家企业、69款产品”,高端市场仍暂由外资主导
玻尿酸保湿能力极强,是医美注射材料中应用最广泛、应用频率最高的品类,现有产品均是通过微生物发酵法生产获得。玻尿酸产品多为凝胶态,主要成分是透明质酸钠,部分产品会添加利多卡因作为麻醉剂。大分子玻尿酸支撑力更强、维持时间更久,小分子玻尿酸渗透能力强、保湿效果好,通常来讲,大分子、交联程度高的玻尿酸售价更高。
大、中、小分子玻尿酸特点

中国玻尿酸市场规模超百亿元,目前共有32家企业获批了69款产品,市场(尤其是高端市场)暂由外资主导,国内龙头是爱美客,国产产品、韩国产品售价明显低于美国、瑞典产品。
2. 胶原蛋白:“55亿元、5家企业、8款产品”,台湾双美先发优势明显
胶原蛋白具有极稳定的三螺旋结构,能发挥物理支架作用,支撑力强。注射用胶原蛋白均为I型和III型,动物源胶原蛋白目前是医美注射领域主流,但重组胶原蛋白发展空间大。产品有溶液和冻干纤维两种形态,溶液形态占比87.5%;部分产品会添加PMMA、利多卡因提升效果和用户体验。
中国注射用胶原蛋白市场规模约55亿元,目前共有5家企业获批了8款产品,市场竞争者少。台湾双美有先发优势、产品矩阵丰富、口碑好,销量最高。产品价格排序为,国外进口>台湾双美>国产产品。

图片来源:摩熵咨询《2024医美注射材料市场发展分析报告》
3. 再生材料:“30亿元、9家企业、11款产品” ,本土企业有先发优势
再生材料作为异物持续刺激人体自身胶原蛋白再生,过程中会逐渐被人体代谢,维持时间可长达几年。产品多为凝胶态,小部分为冻干粉,大部分产品本身含有玻尿酸或需搭配玻尿酸使用。聚乙烯醇、羟基磷灰石上市时间最久,童颜针、少女针(聚己内酯)后来居上,市场反响热烈,前景更优。
中国注射用再生材料市场规模约30亿元,目前共有9家企业获批了11款产品,聚乳酸类(童颜针)现有产品批文最多,有4款。本土企业占据先发优势,率先完成市场教育、占领终端门店,产品定价与进口产品相当。
4. 肉毒素:“81亿元、6家企业、6款产品,11个批文” ,企业错位竞争,各有优势
肉毒毒素是具有神经毒性的蛋白质,通过阻断神经与肌肉间的乙酰胆碱传递达到美容效果,注射部位需要到肌肉层,用于去皱、瘦脸、缩小肩部/腿部肌肉等。评价肉毒素产品性能最关键的三大指标是扩散性、持续时间、安全性。肉毒素产品形态均为冻干粉,需添加稳定剂和保护剂,使用时需用无菌、无防腐剂的生理盐水配置溶解。
据摩熵医药数据库统计,中国注射用A型肉毒毒素市场规模约81亿元,截止2024年12月共有6家企业获批了6款产品,共计11个批文(规格不同),6款产品各有优势、错位竞争,预计市场竞争将会进一步加剧。

数据来源:摩熵医药数据库
二、中国医疗美容行业概览
1. 医疗美容的定义与分类
医疗美容是指运用手术、药物、医疗器械等医学技术方法对人的容貌和人体各部位形态进行的修复与再塑。通常将医疗美容分为手术类和非手术类,手术类常见的有重睑手术、外科隆鼻手术、隆胸手术等。非手术类可分为光电类、注射类,光电类主要采用超声、射频、激光、脉冲光等医疗设备作用于皮肤不同层次来美容;而注射类则通过皮下注射玻尿酸、胶原蛋白、再生材料、肉毒素来改善外貌。

2. 中国医美行业发展现状
非手术类增速快,中小民营机构医美处于市场主导地位。我国医美行业处于快速发展期,医疗美容服务市场的渗透率不断提升,一线城市医疗美容渗透率较高,超20%,二线城市将近10%,三线城市约为5%。
国内医疗美容用户规模已超过2000万人,2023年市场规模达到1809亿元,非手术类增速快,其中注射类医美市场规模达269亿元。中国合规注册的医疗美容机构超1.5万家,市场集中度较低,中小型民营医美机构处于主导地位,非正规机构较多。终端消费时,医师多点执业或“飞刀”手术现象较为普遍。
3. 医美注射类材料市场占比
玻尿酸、肉毒素市场占比高,胶原蛋白、再生材料增速快。在医美注射类材料市场中,玻尿酸和肉毒素使用广泛、应用成熟、应用频率最高,所以市场规模最大,但近些年增速放缓,2023年市场规模占比分别为38%、30%。
再生材料效果自然渐进、维持时间长,作为最新兴、先进的医美注射材料,增速最快,市场份额持续提升。胶原蛋白市场占比较为稳定,在治疗泪沟及黑眼圈方面有独特优势,以大约22%的增速持续稳步增长。

图片来源:摩熵咨询《2024医美注射材料市场发展分析报告》
4. 医美注射材料四大品类对比
玻尿酸、肉毒素应用成熟,胶原蛋白、再生材料效果长久。玻尿酸和肉毒素的应用已经非常成熟,广泛用于面部轮廓塑造和皱纹改善。相比之下,胶原蛋白和再生材料则更具长效性,能够提供更自然、持久的美容效果。随着消费者对医美效果的要求不断提高,这四大品类的市场格局正在发生变化,新兴材料的市场份额有望进一步扩大。

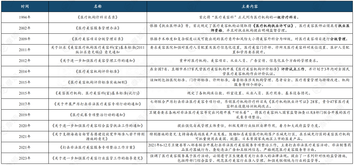
5. 行业政策监管不断出台并落实,规范医美行业良性发展
为了保障消费者的权益,促进医美行业的健康发展,近年来政府不断加强对医美行业的政策监管。一系列相关政策陆续出台并得到严格落实,涵盖了医美机构的资质审批、医师资格认证、产品质量监管等多个方面。例如,《医疗美容服务管理办法》明确了医疗机构和从业人员的资质要求,《化妆品监督管理条例》进一步规范了美容产品的生产和销售。

2023年,国家市场监督管理局发布了《医疗美容消费服务合同(示范文本)》,规范了医美服务合同的签订。此外,多部门联合印发了《关于进一步加强医疗美容行业监管工作的指导意见》,强调了医疗美容服务属于医疗活动,必须遵守卫生健康有关行业准入的法律法规。还提出了一系列针对性的监管措施,包括跨部门综合监管、规范医疗美容行业准入管理、加强关联领域与行业的监管等。
这些政策的实施,有助于规范医美市场秩序,减少非法经营行为,提高医美服务的质量和安全性。在政策的引导下,医美行业正逐步走向规范化、专业化的发展道路,为消费者提供更加安全、可靠的医美服务。
结语:
随着技术的不断进步和消费者需求的日益多样化,中国医疗美容行业未来的发展前景十分广阔。再生材料等新兴技术的应用将进一步丰富医美产品的种类和功效,满足不同消费者的个性化需求。同时,随着政策监管的不断完善,医美行业的规范化程度将不断提高,为行业的长期发展奠定坚实基础。未来几年,中国医美注射材料市场将继续保持快速增长,成为全球医美市场的重要增长极。
拓展阅读:
2. 2024年胶原蛋白行业发展及市场格局分析:67亿市场,22%增速,5强争霸
3. 2024年再生材料行业发展及市场格局分析:华东医药、爱美客等占优势
4. 2024年肉毒素行业发展及市场格局分析:81亿市场规模,六大厂商竞逐
以上内容均来自摩熵咨询{2024医美注射材料市场发展分析报告(附下载)},如需查看或下载完整版报告,可点击!
想要解锁更多药品信息吗?查询摩熵医药(原药融云)数据库(vip.pharnexcloud.com/?zmt-mhwz)掌握药品各国上市情况、药品批文信息、销售情况与各维度分析、市场竞争格局、一致性评价情况、集采中标情况、药企申报审批信息、最新动态与前景等,以及帮助企业抉择可否投入时提供数据参考!注册立享15天免费试用!








川公网安备51019002008863号
本网站未发布麻醉药品、精神药品、医疗用毒性药品、放射性药品、戒毒药品和医疗机构制剂的产品信息
收藏
登录后参与评论
暂无评论