点击蓝字 关注我们
2024年6月14日,苏州大学功能纳米与软物质研究院陈倩教授团队在Science Bulletin 上发表题目为“An emerging antibacterial nanovaccine for enhanced chemotherapy by selectively eliminating tumor-colonizing bacteria”的研究,该研究开发了基于具核梭杆菌细胞膜的抗菌疫苗,该疫苗可以在不破坏肠道菌群和肿瘤菌群的情况下高效的清除瘤内具核梭杆菌,缓解由具核梭杆菌引起的结肠癌化疗耐药和结肠癌肺转移。

研究背景与研究目的
人体中寄生着超过1014个细菌,它们在维护人类健康方面发挥着至关重要的作用。一些肿瘤内驻留的细菌,如假单胞菌属、链霉菌属、糖多孢菌属、克劳氏芽孢杆菌和鼠李糖乳杆菌,已被证实能够影响肿瘤的生长、转移,并影响化疗、放疗和免疫疗法等不同治疗的疗效。其中口腔厌氧菌具核梭杆菌,在结直肠癌中广泛存在,并且与癌细胞的增殖、转移以及不良的治疗结果紧密相关。最近的研究还发现,具核梭杆菌能够触发癌细胞的自噬,这会导致结肠癌对多种化疗药产生耐药。此外,肿瘤内的具核梭杆菌还可以通过招募免疫抑制性的髓源性抑制细胞,促进免疫抑制性肿瘤微环境的形成,阻碍了自然杀伤细胞和T细胞在肿瘤中的浸润。因此,消除肿瘤内的具核梭杆菌可能是一种提高肿瘤治疗效果的有效方法。
抗生素已被广泛用于治疗细菌感染,它能够有效地抑制细菌生长。但大多数抗生素会无差别地杀死细菌,包括益生菌和促肿瘤细菌,这可能会导致对人类健康至关重要的肠道菌群的破坏。此外,为了有效清除细菌,通常需要使用高剂量的抗生素,这会导致耐药菌的出现。细菌疫苗的开发和推广有望解决非选择性杀菌和耐药菌株出现的问题。然而,细菌中的主要抗原是血清型特异性的多糖和蛋白质,这些抗原的免疫原性较弱。尽管添加如氢氧化铝、CpG和Poly (I:C)等佐剂可以加强抗菌体液反应,但疫苗的效率仍受限于抗原特异性T细胞激活不足,这些T细胞在清除胞内菌方面起着关键作用。因此,急需开发一种能够引发强大免疫反应的抗菌疫苗,以在不破坏肠道菌群的情况下选择性的清除瘤内的具核梭杆菌。
在这个工作中,研究者们通过将胆固醇修饰的CpG寡核苷酸(Chol-CPG,一种Toll样受体9激动剂)插入到具核梭杆菌细胞质膜中,开发了一种名为LipoFM-CPG的高效细菌疫苗。与传统的灭活细菌和氢氧化铝的混合物相比,LipoFM-CPG能够共递送抗原和佐剂,显著增强树突状细胞的成熟和抗原的呈递,进而激活强烈的抗菌细胞和体液免疫反应。该LipoFM-CPG已被证明能够选择性地清除具核梭杆菌,从而增强化疗效果并减少具核梭杆菌感染的结肠癌转移。与静脉注射抗生素或口服抗生素相比,LipoFM-CPG对肿瘤内和肠道菌群的影响极小。这种具有简单制造过程、强大免疫原性和良好生物相容性的抗菌疫苗,有望成为选择性清除肿瘤内细菌和改善细菌感染癌症治疗效果的新方法。

图注:LipoFM-CPG诱导强大的抗具核梭杆菌免疫反应,从而显着提高化疗疗效并减少 具核梭杆菌 感染引起的结肠癌肺转移。LipoFM-CPG纳米疫苗由具核梭杆菌膜和强效免疫刺激佐剂Chol-CPG制成,可有效诱导DC成熟、促进抗原呈递、引发强大的具核梭杆菌特异性CD8+细胞毒性T淋巴细胞反应和体液免疫。
研究结果
研究者们通过梯度离心的方法分离提取了具核梭杆菌的细胞质膜,通过SDS-PAGE、质谱等方法证明具核梭杆菌细胞膜的成功提取。之后通过将DPPC、DSPE-PEG、胆固醇修饰的佐剂CPG插入到具核梭杆菌膜中得到稳定的LipoFM-CPG疫苗,该疫苗可以在冻干之后长期储存在室温。

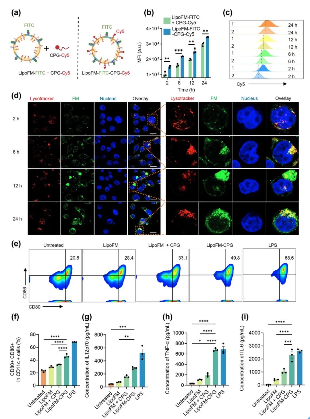
LipoFM-CPG疫苗相比于LipoFM + CPG可以同时将抗原和佐剂CPG递送到小鼠树突状细胞中,刺激小鼠树突状细胞成熟和促炎细胞因子的分泌。

在活体水平中LipoFM-CPG可以同时将具核梭杆菌膜和CPG递送到小鼠的引流淋巴结中。刺激小鼠引流淋巴结中DCs的成熟,以及激活了小鼠脾脏的抗具核梭杆菌 细胞免疫。在预防实验中可以看到,LipoFM-CPG相比于传统的铝佐剂和灭活细菌的混合物更好的预防了肿瘤部位具核梭杆菌的定植。

通过对肿瘤菌群和肠道菌群的测序发现,LipoFM-CPG可以有效的清除肿瘤部位的具核梭杆菌,而对肿瘤菌群和肠道菌群的组成和分布并没有影响。静脉注射抗生素或者口服抗生素甲硝唑虽然清除了具核梭杆菌,但是对极大的破坏了肿瘤菌群和肠道菌群的丰度和组成。

在治疗实验中可以看到,在感染了具核梭杆菌之后化疗奥沙利铂的治疗效果变差,在治疗前使用LipoFM-CPG之后,奥沙利铂对结肠癌肿瘤的疗效恢复。此外LipoFM-CPG还可以激活小鼠长期抗具核梭杆菌免疫反应,在首次注射疫苗120天之后小鼠仍然可以抵抗具核梭杆菌的定植,并且可以缓解由具核梭杆菌引起的化疗耐药。

在结肠癌肺转移模型中可以看到,在感染了具核梭杆菌之后,结肠癌的肺转移增加。当给小鼠接种LipoFM-CPG之后,具核梭杆菌引起的结肠癌肺转移被逆转,并且肺部的具核梭杆菌丰度降低。

研究结论
该研究开发了基于具核梭杆菌膜的抗具核梭杆菌疫苗,可以激活强大的抗具核梭杆菌细胞免疫和体液免疫,在不破坏肠道菌群和肿瘤菌群的情况下高效的清除瘤内具核梭杆菌,并缓解由具核梭杆菌引起的化疗耐药以及减少由具核梭杆菌引起的结肠癌肺转移。
吉凯助力
CT-26细胞使用上海吉凯基因提供的hU6-MCS-Ubiquitin-firefly_Luciferase-IRES-puromycin进行转染,得到荧光素酶表达的CT-26细胞。
作者介绍
苏州大学功能纳米与软物质研究院陈倩教授为该论文的通讯作者,陈林甫博士为该论文的第一作者。
END

“想要获取更多专业内容吗?快来关注我们新上线的小红书吧,精彩不容错过,别忘了收藏哦!”





1.实验技术干货
2.蛋白质组学研究
3.腺病毒简介及应用
4.临床基础研究思路解析
5.组织特异性腺相关病毒
6.单细胞测序
7.慢病毒实验操作指南
8.悬浮细胞专用病毒
9.靶点设计/数据库教程
10.测序技术研究与应用
11.非编码RNA研究技术与应用
12.腺相关病毒选择/应用
13.表观遗传研究
14.文章解析
15.国自然课题设计思路解析
16.生物信息分析及工具
17.外泌体研究
18.肿瘤免疫研究
19.高分文章
20.吉凯病毒神经方向应用案例









浙公网安备33011002015279
本网站未发布麻醉药品、精神药品、医疗用毒性药品、放射性药品、戒毒药品和医疗机构制剂的产品信息
收藏
登录后参与评论
暂无评论