
近日,辽宁省药品及医用耗材集中采购网发布《关于公示省际联盟缝合线等5类医用耗材集中带量采购拟中选结果的通知》。

此次集采由辽宁牵头,联合天津、河北等23个省(市、区、兵团)组成采购联盟。集采品类涵盖缝合线、注射器(带针)等5类,共计799个产品拟中选,其中缝合线170个、注射器(带针)113个、泵用输液器15个、吸氧管220个、真空采血管(含静脉血样采集针)281个。

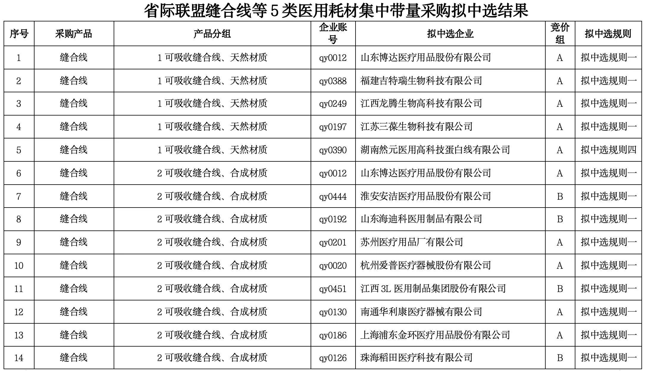
《通知》未披露具体中标价格,但采购文件显示,本轮集采优化了竞价中选规则,更贴合企业实际。正式采购文件中,多个产品的最高有效申报价格、比较系数等较征求意见稿明显上调,既保障中选企业利润,又利于企业调整报价策略。集采设置4个拟中选规则,规则一、二为中选规则,规则三、四为复活机制,符合报价条件即可中选。
一、高端缝合线:国产突破,市场重塑
本轮集采规模大、需求高,堪称耗材“小国采”。以缝合线为例,按材料等分为8个产品分组,协议采购量共6068.80万根。弗若斯特沙利文数据显示,2018 - 2022年,中国手术缝线市场销售额从52亿增至62亿,复合年增长率4.1%,预计2026年将达86亿,2030年达107亿。国产缝合线起步晚,长期在低端领域竞争,高端市场被强生、贝朗等外资垄断。此次集采拟中选结果中,国产企业在“可吸收缝合线”等多个高端产品分组中标数量占主导,威高、健适等拿下多个A组拟中选资格。
二、低值耗材:集采提速,行业洗牌
注射器、泵用输液器等均为临床常用耗材,庞大采购需求下,行业集中度有望提升。近期,低值耗材集采频繁,地级市牵头的联盟集采模式快速扩围,多个品种价格下探。长期以来,低值耗材市场“小而散”,产品同质化严重。多轮集采后,市场洗牌加速,产能小、研发弱的企业或退出,头部企业有望借集采扩大份额,打通高端产品进院渠道。
附件

扩展阅读:摩熵·医械 https://mdenter.bcpmdata.com/
2. 2025年国采常态化:第十一批药品耗材集采蓄势待发,168个产品有望入围!
想要解锁更多药品信息吗?查询摩熵医药(原药融云)数据库(vip.pharnexcloud.com/?zmt-mhwz)掌握药品各国上市情况、药品批文信息、销售情况与各维度分析、市场竞争格局、一致性评价情况、集采中标情况、药企申报审批信息、最新动态与前景等,以及帮助企业抉择可否投入时提供数据参考!注册立享15天免费试用!








川公网安备51019002008863号
本网站未发布麻醉药品、精神药品、医疗用毒性药品、放射性药品、戒毒药品和医疗机构制剂的产品信息
收藏
登录后参与评论
暂无评论