
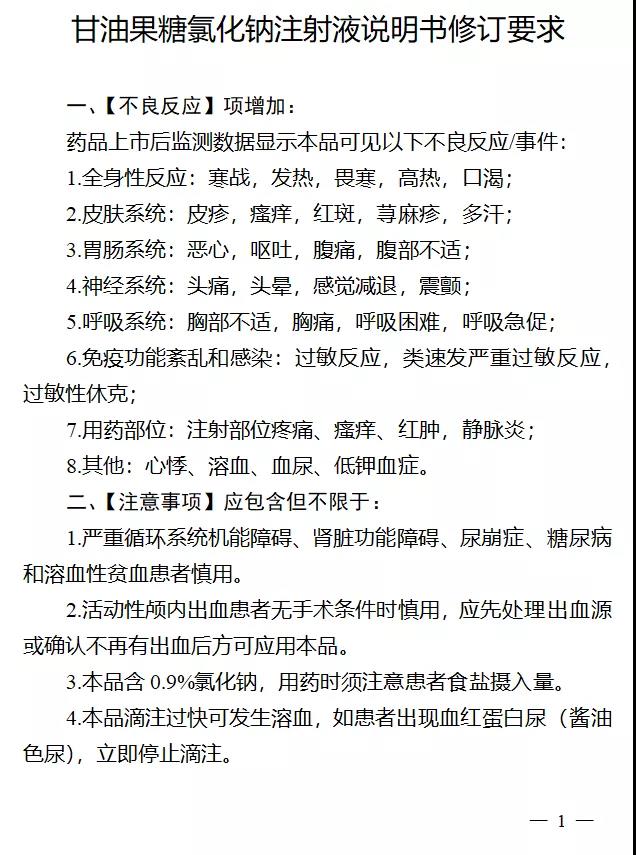
11月30日,NMPA发布了《关于修订说明书的公告(2021年第142号)》。公告显示,NMPA决定对甘油果糖氯化钠注射液说明书不良反应、注意事项等项目进行统一修订。该品种今年院内销售额有望突破10亿元,涉及南光化学药业、科伦药业、倍特药业等52家企业。

截图来源:NMPA官网
据了解,甘油果糖氯化钠注射液可用于脑血管病、脑外伤、脑肿瘤、颅内炎症及其他原因引起的急慢性颅内压增高、脑水肿等症状。经药融云查询,该药已收录至2018版国家基药、2020版国家医保甲类药目录,同时被纳入《脑血管病相关性正常颅压脑积水中国专家共识(2020)》、《中国脑出血诊治指南(2019)》、《脑出血后脑水肿管理专家共识(2017)》等相关治疗指南。
甘油果糖氯化钠注射液医保及基药情况

截图来源:药融云中国药品批文数据库
此次修订要求修改不良反应和注意事项:

涉及企业超50家,6亿市场,南光化学占比近半
此次公告发布后,该药品的上市许可持有人均应依据《药品注册管理办法》等有关规定,按照修订要求修订说明书,于2022年2月28日前报省级药品监督管理部门备案。在备案之日起生产的药品,不得继续使用原药品说明书。
药品上市许可持有人应当在备案后9个月内对已出厂的药品说明书及标签予以更换。同时,药品上市许可持有人应当对新增不良反应发生机制开展深入研究,采取有效措施做好药品使用和安全性问题的宣传培训,指导医师、药师合理用药。
据统计,我国当前有四川科伦药业、倍特药业、扬子江药业等52家企业获批生产甘油果糖氯化钠注射液,其中天津金耀集团于今年9月率先冲线,拿下该品种首家过评,随后华夏生生药业9月通过一致性评价。药融云数据库显示,2020年甘油果糖氯化钠注射液全国医院销售额近7亿元,同比增长18.6%,其中,南光化学占据近半的销售市场。今年有望突破10亿元。
甘油果糖氯化钠注射液近年院内销售额

截图来源:药融云全国医院销售数据库
目前,除已过评企业外,还有太平洋药业提交了一致性评价补充申请,尚在审评审批中。天圣制药、辰欣药业2家企业以新3类仿制药报产,前者撤回或未获批。
—END—







川公网安备51019002008863号
本网站未发布麻醉药品、精神药品、医疗用毒性药品、放射性药品、戒毒药品和医疗机构制剂的产品信息
收藏
登录后参与评论
暂无评论