12月仿制药月报内容亮点
12月一致性评价仿制药申请情况
· 共有 43 个品种一致性评价申请获 CDE 承办;
· 碳酸氢钠注射液为申请企业数最多的品种。
12月新注册分类仿制药申报临床/上市情况
· 12月共有 568 项新注册分类仿制药申请获 CDE承办;
· 新注册分类临床申请 46 项,新注册分类上市申请 522 项。
12月过评/新注册分类仿制药获批上市信息
· 12月期间共有 223 个品种通过/视同通过一致性评价;
· 一致性评价过评品种数量 41 个,视同通过一致性评价品种数量 189个。
每月相关仿制药申报、仿制药临床申报、仿制药通过/视同通过一致性评价等,摩熵咨询团队基于NMPA、CDE渠道数据,真实可溯源,将每月推出「仿制药月报」, 以帮助业内人士通盘把握每月行业范围内的仿制药申报及获批情况。
一、12月一致性评价仿制药申报情况
根据摩熵数据统计,2024年12月共有43个品种(按受理号计 62 项)一致性评价申请获CDE承办,申请品种主要为系统用抗感染药物,申请剂型主要为注射剂。

截图来源:摩熵咨询月报
从品种来看,12月期间,碳酸氢钠注射液为申请企业数最多的品种,有4家;国药集团容生制药有限公司是申请品种最多的企业,有3个品种。

截图来源:摩熵咨询月报
二、本月新注册分类,仿制药申报临床/上市信息
根据摩熵数据统计,2024年12月期间共有共有568项(共计 318 个品种)新注册分类仿制药申请获CDE承办,其中新注册分类临床申请46项,新注册分类上市申请522项。

截图来源:摩熵咨询月报
从品种来看,本期申请品种主要为消化系统与代谢药物,申请剂型主要为片剂。富马酸伏诺拉生片为申请企业数最多的品种,有16家;浙江赛默制药有限公司是申请品种最多的企业,有12个品种。

截图来源:摩熵咨询月报
三、12月过评/新注册分类仿制药获批上市信息
根据摩熵数据统计,2024 年12月期间共有 223 个(共计 381 个受理号)品种通过/视同通过(新注册分类仿制药获批上市)一致性评价,其中一致性评价过评品种数量41个,视同通过一致性评价品种数量189个。
通过一致性评价信息

截图来源:摩熵咨询月报
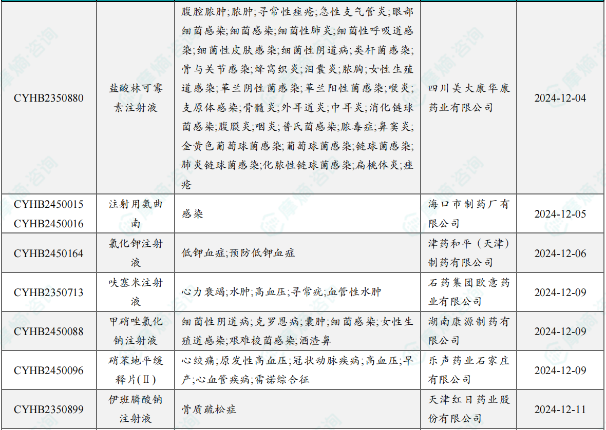
12月过评品种主要为系统用抗感染药物。过评企业数最多的品种为氯化钾注射液,有12家企业过评。首家过评品种有19个,达五家过评品种有14个。
2024年12月一致性评价过评品种信息一览表(部分)



截图来源:摩熵咨询月报
四、12月首家通过/视同通过一致性评价品种
根据摩熵数据统计,2024年12月期间共有19个(共计 29 个受理号)品种首次过评/视同过评一致性评价,过评受理号最多的领域为血液和造血系统药物,有6个,包括司来帕格片和艾曲泊帕乙醇胺干混悬剂。过评受理号最多的企业为杭州朱养心药业有限公司和厦门宝瑞药业有限公司,均有3个。

截图来源:摩熵咨询月报
五、12月达五家通过/视同通过一致性评价品种
根据摩熵数据统计,2024 年12月期间共有14个(共计 27 个受理号)品种一致性评价达五家过评。12月10日,山东华鲁制药的门冬氨酸钾注射液视同通过一致性评价,过评企业数达五家。门冬氨酸钾是一种电解质补充药,主要的临床适应症是各种原因引起的低钾血症,以及低钾血症引起的周期性四肢麻痹;强心昔类中毒引起的心律失常、心肌炎后遗症、充血性心力衰竭、心肌梗死的辅助治疗。

截图来源:摩熵咨询月报
2023年门冬氨酸钾注射液医院端销售额达5.69亿元,辽宁药联制药和白医制药是其头部企业,2023年市场占比分别为53.50%和38.01%;12月23日,江西山香药业、南京正大天晴制药和湖南明瑞制药的罗沙司他胶囊视同通过一致性评价,过评企业数达五家。











川公网安备51019002008863号
本网站未发布麻醉药品、精神药品、医疗用毒性药品、放射性药品、戒毒药品和医疗机构制剂的产品信息
收藏
登录后参与评论
暂无评论