
09月26日,专注于新型细胞免疫疗法研发的生物公司南京北恒生物科技有限公司(简称“北恒生物”)宣布,其自主研发的靶向CD7的通用型CAR-T产品RD13-01治疗T系血液肿瘤的临床研究成果在高质量学术期刊《Cell Research》(IF:46.297)发表, 题为“Genetically modified CD7-targeting allogeneic CAR-T cell therapy with enhanced efficacy for relapsed/refractory CD7-positive hematological malignancies: a phase I clinical study”。

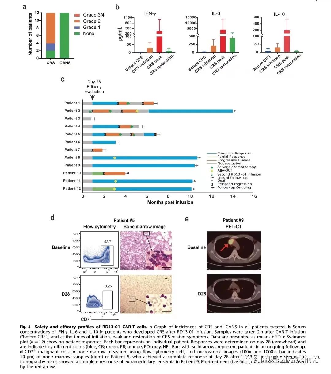
该一期临床研究采用单臂、开放标签、剂量递增设计。共设置3个剂量。研究的主要目的是评估RD13-01的安全性和耐受性,次要目的是评估RD13-01初步抗肿瘤活性和其药代动力学特征。在输注RD13-01前,给予患者氟达拉滨、环磷酰胺和依托泊苷进行淋巴细胞清除性化疗。安全性及耐受性良好,无剂量限制性毒性(DLT)、移植物抗宿主病(GvHD)及≥3级的CRS事件发生。11例可评估患者中,ORR为82%;其中8例白血病患者,6例(75%)患者获得MRD-CR/CRi。

图:RD13-01 临床治疗过程

图:参与试验的患者情况

图:RD13-01的安全性和有效性分析
关于RD13-01注射液
RD13-01为北恒生物基于公司新一代通用技术平台开发的标准化批量生产的靶向CD7的通用型CAR-T细胞注射液。该产品是通过对健康供者的T细胞进行基因修饰以克服其自我杀伤和免疫排异等相关问题。北恒生物该产品于2021年06月获得美国FDA孤儿药资格认定。
关于北恒生物
南京北恒生物科技有限公司成立于2017年,是一家专注于疾病治疗产品开发及商业化的创新型生物医药公司,由国内外顶尖学府的博士及经验丰富的运营团队联合创立,业务涵盖免疫治疗和基因治疗等领域。
据药融云数据显示,北恒生物在新药研发方面共布局了超20款产品,其中1款CD19、CD22双靶点药物(CTA-101)研发最快,已进入临床1期试验,其他还有1款进入临床,2款进入临床前。
北恒生物新药研发情况

截图来源:药融云全球药物研发数据库
参考资料:
[1]北恒生物官网
[2] 药融云数据库vip.pharnexcloud.com/?zmt-mhwz
[3]https://www.biospace.com/article/releases/bioheng-biotech-announces-publication-of-impressive-results-with-cd7-targeted-allogeneic-car-t-cell-therapy-for-relapsed-or-refractory-t-cell-malignancies/
<END>







川公网安备51019002008863号
本网站未发布麻醉药品、精神药品、医疗用毒性药品、放射性药品、戒毒药品和医疗机构制剂的产品信息
收藏
登录后参与评论
暂无评论