1.4.1 总体投融资概况
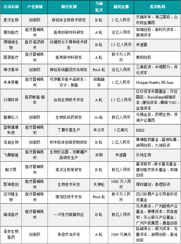
根据摩熵医药数据统计,2024.07.29-2024.08.04期间,全球医药大健康行业共发生投融资事件76起,较上次数量增加了13起,其中创新药类融资共21起,医疗器械耗材投资热度也较高,本周占比为33%,为25起。国内医药大健康行业共发生投融资事件16起,较上周数量减少了1起,其中医疗/医药技术、医疗器械耗材、医药制造/服务融资事件分别发生1起、9起、1起;其中麦济生物、博瑞迪生物、未来穿戴、衍微科技、智康弘义、蓝帆健康科技、洛启生物、翰尔西、瑞派医疗融资金额在1亿元人民币以上。本周国内创新药大类,抗肿瘤药物研发为热点。

1.4.2 本周国内医药大健康行业投融资速览

备注:更多信息如公司简介、历史融资信息、所在地区、最新融资时间等,可通过摩熵医药投融资数据库获取并下载EXCEL表格。
1.4.3 本周大额投融资事件详细说明
(1)广州瑞派医疗器械有限责任公司
2024年7月30日,广州瑞派医疗器械有限责任公司宣布成功完成数亿元D轮融资。本轮融资由中金资本旗下天心新兴产业基金领投,广州产投、苏州宜和、青稞资本、通盈创投跟投,老股东越秀产业基金、元禾原点持续加码,点石资本担任独家财务顾问。本轮所募资金主要用于多镜种产品迭代,海外商业深入拓展等。本轮融资后,瑞派医疗将持续推动建设智能内镜手术室,为广大医疗机构、医生和病患提供全科室覆盖的一次性内窥镜诊疗解决方案。
瑞派医疗是一家提供高性价比一次性内窥镜的全球供应商,致力于改善医疗环境,提高医疗服务的可及性,融合临床需求及医疗科技发展趋势,以前沿的研发技术及先进的服务理念,从检测、诊断到治疗,提供及制定创新完善的医疗解决方案,携手医务人员、医疗机构、合作伙伴,共同致力为人类社会带来更健康、更幸福的美好生活。产品发展规划覆盖泌尿外科、妇科、耳鼻喉科、呼吸科、普外科等;截至目前,公司已立项开发9款产品,其中两款产品已经取得II类注册证,两款产品即将取得III类注册证。瑞派医疗创始人来自世界500强的医疗器械企业,核心成员包含全国知名临床专家;目前瑞派医疗已形成干练成熟的人才管理团队,包含研发、生产、质控、实验室、采购等标准管理模块,为销售打下坚实基础。
(2)苏州翰尔西医疗器械开发有限公司
2024年7月30日,苏州翰尔西医疗器械开发有限公司完成数亿元B轮融资,本轮由富浙基金领投,建创医疗成长基金联合领投,丽水富处、和瑞创投跟投。翰尔西此次完成产业升级,将打造多个给药器械的全球生产基地,补足注射笔的供给侧缺口,降低注射笔的供给成本,并提供高端给药器械的国产整体解决方案。
翰尔西致力于整套给药器械可靠的设计、研发和量产服务,该行业是我国制药行业中基本空白的一个行业。2018年翰尔西新一代卡式瓶注射笔经历了四年研发,发布注射笔专利11项,其中发明专利5项,是目前国内唯一可替代进口的商用产品,并拥有独立完整的知识产权。2020年,翰尔西新研发的全自动笔试注射器,验证结果达到设计要求,该产品又填补了国产笔试注射器的另一个产品空白。
(3)未来穿戴健康科技股份有限公司
2024年7月31日,未来穿戴健康科技股份有限公司宣布获得亿元融资,摩根士丹利私募股权独家参与本轮投资。摩根士丹利私募股权的投资,将为SKG的全球化扩张和品牌建设提供坚实的支持。同时摩根士丹利的投资也将深化SKG在健康科技消费领域的战略布局。
未来穿戴技术有限公司是一家专注于大健康领域可穿戴设备和产品研发、设计与制造的企业 ,成立于2007年。为追求智能科技、时尚健康的消费人群提供高品质的可穿戴按摩仪产品和服务体验,致力于让每个人更年轻健康。未来穿戴立足于人体健康数据管理,秉承“全球制造,全球销售”的品牌哲学,在全球范围内整合最优质的研发、设计和制造资源。
(4)北京衍微科技有限公司
2024年7月31日,北京衍微科技有限公司完成超1.5亿元A系列轮融资,由清控金信、亦庄国投领投,红杉中国、峰瑞资本、康裕资本、鼎晖VGC等新老股东跟投。目前衍微科技正式启动B轮融资,凯乘资本担任独家财务顾问。衍微科技成立于2022年,以红球菌等独家掌握的高效非模式菌为底盘,构建独有的高效基因改造工具箱,开发低成本生物制造新工艺,多种原料的生物合成表达量达到全球领先。衍微科技以类脂生物表面活性剂为核心,布局多种生物功能组分,在产品成本与性能应用方面具有国际领先优势、产业效益明显。从2023年10月山东工厂投产至今,收入实现快速增长,农业、油田、日化板块的客户也均取得重大进展。
衍微科技依托清华大学专利技术,致力于实现专用化学品的绿色生物制造,面向农业、油田、日化、医药等应用领域,业务涵盖高抗逆生物催化剂、基于生物模板的纳米与单原子金属催化剂、以及高附加值专用化学品等品类,部分产品的技术水平处于行业领先地位。除了在合成生物技术和绿色化工技术领域具有完整和独具优势的研发能力,衍微科技在新产品的工程化实现和商业化落地方面也具有坚实的专业能力和实践经验,两类产品已经具备量产条件,正在与不同领域头部客户联合开展应用测试。
(5)无锡智康弘义生物科技有限公司
2024年7月31日,智康弘义宣布成功完成数亿元A+轮融资。本轮融资由锡创投和滨湖产业集团领投,药明生物等公司原有股东继续追加投资。智康弘义作为一家创新驱动的生物技术企业,锡创投十分看重其"科学+商业"的双轮驱动理念,以疾病生物学和转化医学研究为核心竞争力,致力于在目标领域内开展新靶点、新机制的研究。
无锡智康弘义生物科技有限公司秉承“做好药,为生命更美好”的愿景,专注于肿瘤疾病、自身免疫性疾病领域免疫治疗的创新生物抗体药的发现、开发、临床试验及商业化。生命健康是市场和前景十分广阔的新兴产业。智康弘义的生物新药项目已正式落户滨湖区,侧重于肿瘤疾病、自身免疫性疾病领域免疫治疗的创新生物抗体药的发现、开发、临床试验及商业化,未来5年研发投入将超过30亿元人民币,有望成为全球范围内最领先的肿瘤及自身免疫性疾病的新药项目。
(6)山东蓝帆健康科技有限公司
2024年7月31日,蓝帆医疗股份有限公司宣布,其全资子公司山东蓝帆健康科技有限公司已成功引入外国产业投资者Hua Kee Co., Ltd.,并完成了增资扩股的第一阶段。根据公告,HKG以现金方式增资2亿美元,按照交易前估值人民币211,645.73万元,增资后蓝帆医疗对山东健康科技的持股比例将降至59.83%,而HKG将持有40.17%的股份。增资款将分两个阶段缴付,每个阶段1亿美元。目前,山东健康科技已收到HKG支付的第一次增资款1亿美元(折合人民币约71,036.00万元),注册资本已增加至人民币276,925.2584万元,并已完成工商变更登记,取得了新的《营业执照》。
山东蓝帆健康科技有限公司是国家高新技术企业,主要从事丁腈手套、丁腈生产工艺技术、丁腈生产设备等方面的研发、生产。近年来,企业不断提升专业化水平,与科研院所开展联合攻关,加大研发力度,加快推出新产品。同时,推进产线智能化改造,生产效率和产品质量大幅提升。2023年,年产丁腈手套产品940万箱,远销美洲、欧洲、亚洲和大洋洲多个国家和地区。
(7)上海洛启生物医药技术有限公司
2024年7月31日,上海洛启生物医药技术有限公司宣布成功完成近2亿元人民币B2轮融资。本轮融资由启明创投领投,黄埔生物医药基金、九域投资参与,老股东盛迪投资持续加码。本轮募集资金将主要用于推进公司基于“吸入式大分子药物研发平台”研发的两款吸入抗体药物(LQ036,LQ043H)的临床2期研究,同时丰富公司在自免领域管线的布局、提升团队实力、并进一步补充企业流动资金。
上海洛启生物医药技术有限公司(Novamab)位于上海市浦东新区上海国际医学园区,致力于纳米抗体创新药物研发,旨在为患者提供更快、更新的创新药。 洛启生物自2017年10月成立以来,已建成2500余平方米的研发生产基地以及骆驼养殖基地。同时,洛启生物自主创建了基于纳米抗体的五大核心技术平台:纳米抗体快速筛选平台、毕赤酵母CMC工艺开发平台、吸入式大分子药物研发平台、纳米抗体长效平台和纳米抗体双抗平台,各平台均具有非常独特的行业优势,能够快速筛选出具有药物活性的纳米抗体药物并快速产业化。洛启生物基于完备的研发体系筛选出多个具有药物活性的抗体新药,申请国内外发明专利30余件,PCT发明专利5件。2020年9月,洛启生物成功通过了上海市2020年度高新技术企业认定,成为《高新技术企业》! 目前洛启生物主要在研产品覆盖呼吸、抗感染、眼科和肿瘤等热门靶点,且已与多家国内外知名企业建立战略合作伙伴关系。
(8)湖南麦济生物技术有限公司
2024年8月2日,湖南麦济生物技术有限公司宣布成功完成超2亿元B轮融资,由天瑞丰年、湘江国投、开源思创、山东财金集团以及江西青创投等投资。此次融资不仅彰显了麦济生物在抗体药物研发领域的深厚实力与广阔前景,更是公司在推动生物医药产业高质量发展道路上迈出的坚实步伐。
湖南麦济生物技术有限公司成立于2016年,是实现国内首家上市和全球首家申报创新抗体的独立研发和临床的生物技术公司,主要围绕过敏性炎症疾病、自身免疫性疾病等领域的未满足临床需求,通过差异化的竞争策略进行创新抗体药物的自主研发与商业化。麦济生物拥有丰富的抗体药物开发经验,成熟的团队,多个项目成功经验,强大的专家顾问团;完整的研发技术平台,包括实验室、设备和人才队伍等;丰富的研发管线。
(9)石家庄博瑞迪生物技术有限公司
近日,石家庄博瑞迪生物技术有限公司(下称“博瑞迪”)宣布完成B轮融资,总金额2.5亿元。本轮融资由一米八农业科技集团领投。本轮融资将主要用于生物育种技术及平台研发、海外业务拓展等。
博瑞迪生物技术有限公司专注于动植物分子育种技术研发和服务,以“向客户提供最好的分子育种技术服务”为发展目标。让基因分型不再成为分子育种的瓶颈,让育种从艺术性向科学性转化,让中国的育种水平追上并超越发达国家,是博瑞迪人孜孜以求的梦想和不断努力的方向。公司拥有GenoPlexs和GenoBaits两项自主知识产权的靶向基因捕获测序技术体系,为您提供优异的捕获效率、灵活的标记类型和捕获类型以及低成本的定制化服务,满足您的科研与应用需求。
1.4.4 本周全球医药企业BD交易/战略合作事件盘点
(1)勃林格殷格翰收购Nerio Therapeutics公司,囊获潜在“first-in-class"抗癌小分子
7月30日,勃林格殷格翰(Boehringer Ingelheim)宣布以高达13亿美元的总额收购了Nerio Therapeutics公司,并囊获其创新蛋白酪氨酸磷酸酶N1和N2(PTPN1和PTPN2)小分子抑制剂临床前项目。勃林格殷格翰预计将该项目发展为其免疫肿瘤学产品组合的潜在核心组成,以实现改善癌症患者治疗效果的目标。Nerio Therapeutics是一家专注于靶向磷酸酶的药物研发公司。磷酸酶是一类极具潜力的治疗性蛋白靶点,然而开发相关的靶向药物难度极高。Nerio所开发的新型、强效、潜在“first-in-class"小分子可以高选择性抑制PTPN1/2,这两个蛋白具有免疫检查点作用。通过抑制PTPN1/2,可使肿瘤对促炎信号敏感,并可增强患者免疫功能,激活免疫系统对抗癌细胞。
(2)GSK与Flagship Pioneering达成合作,开发高达10款新药和疫苗
7月30日,GSK和Flagship Pioneering宣布达成合作,旨在发现和开发一系列具有变革性的药物和疫苗,初期将重点放在呼吸和免疫领域。此次合作将结合GSK在疾病领域的专业知识和开发能力,以及Flagship旗下生物平台公司所拥有的创新模式和技术,以实现医疗保健的重大进展。在合作初期,GSK和Flagship将提供高达1.5亿美元的前期资金,支持探索研究阶段,以确定最有潜力的概念进行进一步的研究和开发。合作目标是发现高达10种创新药物和疫苗,并为每个项目提供GSK的独家选择权,用于进一步的临床开发。
同期事件:
1. 2024年第31周07.29-08.04国内创新药/改良型新药申请临床/获批临床/申请上市/获批上市数据分析
2. 2024年第31周07.29-08.04国内仿制药/生物类似物申报/审批数据分析
3. 2024年第31周07.29-08.04国内医药大健康行业政策法规汇总
4. 2024年第31周07.29-08.04全球创新药研发概览
以上内容均来自{摩熵咨询医药行业观察周报(2024.07.29-2024.08.04)},如需查看或下载报告,可点击!
想要解锁更多药物研发信息吗?查询摩熵医药数据库(vip.pharnexcloud.com/?zmt-mhwz)掌握药物基本信息、市场竞争格局、销售情况与各维度分析、药企研发进展、临床试验情况、申报审批情况、各国上市情况、最新市场动态、市场规模与前景等,以及帮助企业抉择可否投入时提供数据参考!注册立享15天免费试用!








川公网安备51019002008863号
本网站未发布麻醉药品、精神药品、医疗用毒性药品、放射性药品、戒毒药品和医疗机构制剂的产品信息
收藏
登录后参与评论
暂无评论