【12月仿制药月报月报】内容亮点
12月一致性评价仿制药申请情况
- 共有30个品种(按受理号计39项)一致性评价申请获CDE承办;
- 申请品种主要为系统用抗感染药物,申请剂型主要为注射剂与片剂;
- 注射用氨苄西林钠和阿昔洛韦片为受理号最多的品种,各有3个。
12月新注册分类仿制药申报临床/上市情况
- 12月共有421项(共计241个品种)新注册分类仿制药申请获CDE承办;
- 新注册分类临床申请28项,新注册分类上市申请393项。
12月过评/新注册分类仿制药获批上市信息
- 12月共有197个(共计360个受理号)品种通过/视同通过一致性评价;
- 一致性评价过评品种数量26个,视同通过一致性评价品种数量174个。
每月相关仿制药申报、仿制药临床申报、仿制药通过/视同通过一致性评价等,摩熵咨询团队基于NMPA、CDE渠道数据,真实可溯源,将每月推出「仿制药月报」, 以帮助业内人士通盘把握每月行业范围内的仿制药申报及获批情况。
一、12月一致性评价仿制药申报情况
根据摩熵医药数据库统计,2025年12月共有30个品种(按受理号计39项)一致性评价申请获CDE承办,申请品种主要为系统用抗感染药物,申请剂型主要为注射剂与片剂。

截图来源:摩熵咨询月报
注射用氨苄西林钠和阿昔洛韦片为受理号最多的品种,各有3个;哈药集团制药六厂、北京益民药业有限公司和芜湖道润药业有限责任公司为申请品种最多的企业,各有2个品种。

截图来源:摩熵咨询月报
二、12月新注册分类仿制药申报临床/上市信息
根据摩熵医药数据库统计,2025年12月期间共有421项(共计241个品种)新注册分类仿制药申请获CDE承办,其中新注册分类临床申请28项,新注册分类上市申请393项。

截图来源:摩熵咨询月报
从品种来看,本月申请品种主要为消化系统与代谢药物,申请剂型主要为片剂。非奈利酮片和硫酸氨基葡萄糖胶囊为申请企业数最多的品种,各有9家;南京海纳制药有限公司是申请品种最多的企业,有8个品种。

截图来源:摩熵咨询月报
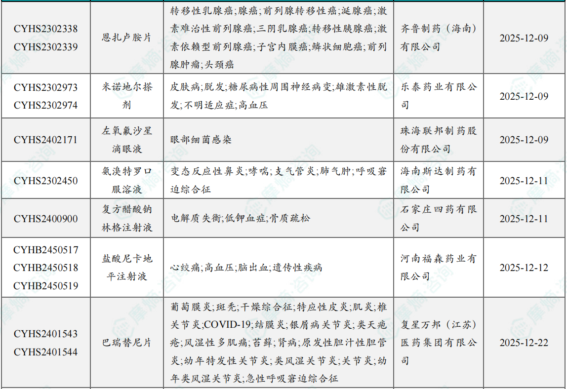
三、12月过评/新注册分类仿制药获批上市信息
根据摩熵医药数据库统计,2025年12月期间共有197个(共计360个受理号)品种通过/视同通过一致性评价,其中一致性评价过评品种数量26个,视同通过一致性评价品种数量174个。

截图来源:摩熵咨询月报
12月过评品种主要为心血管系统药物。过评企业数最多的品种为布瑞哌唑片、氨溴特罗口服溶液和重酒石酸去甲肾上腺素注射液,各有5家企业过评。首家过评品种有10个,达七家过评品种有7个。
2025年12月一致性评价过评品种信息一览表(部分)



截图来源:摩熵咨询月报
四、12月首家通过/视同通过一致性评价品种
根据摩熵医药数据库统计,2025年12月期间共有10个(共计13个受理号)品种首次过评/视同过评一致性评价,过评受理号最多的领域为血液和造血系统药物,有4个。过评受理号最多的企业为成都苑东生物制药股份有限公司,有3个。
近一年首家通过/视同通过一致性评价品种数量

截图来源:摩熵咨询月报
2025年12月首家通过/视同通过一致性评价品种信息一览表


截图来源:摩熵咨询月报
五、12月达七家通过/视同通过一致性评价品种
根据摩熵医药数据库统计,2025年12月期间共有7个(共计10个受理号)品种一致性评价达七家过评。

截图来源:摩熵咨询月报
12月3日,新乡市常乐制药有限责任公司的艾司唑仑片通过一致性评价,过评总企业数达到了7家。艾司唑仑片是苯二氮䓬类镇静催眠药,主要用于治疗失眠、焦虑、紧张及恐惧,还可缓解癫痫、惊厥发作。艾司唑仑片2025年上半年在医院端销售额达1.59亿元,山东信谊制药有限公司和华中药业股份有限公司分别占据33%和31%的市场。

查数据,找摩熵!图源:摩熵医药-全终端医院销售数据库
12月11日,北京北陆药业股份有限公司和安徽杰玺医药有限公司的吡格列酮二甲双胍片视同通过一致性评价,过评总企业数达到了8家。吡格列酮二甲双胍片是双胍类与噻唑烷二酮类复方降糖药,主要用于治疗2型糖尿病,通过二甲双胍减少肝糖输出、改善胰岛素抵抗,以及吡格列酮增强胰岛素敏感性的协同作用,有效控制血糖水平。吡格列酮二甲双胍片2025年上半年在医院端销售额达8.34亿元,杭州中美华东制药有限公司以6.32亿元的销售额占据76%的市场。










川公网安备51019002008863号
本网站未发布麻醉药品、精神药品、医疗用毒性药品、放射性药品、戒毒药品和医疗机构制剂的产品信息
收藏
登录后参与评论
暂无评论