多发性骨髓瘤(MM)是一种严重的血液系统恶性肿瘤,具有高度异质性和高复发率。近年来,随着靶向治疗、免疫疗法和细胞疗法的迅速发展,MM患者的治疗选择日益丰富,生存质量和预后得到了显著提升。
本文基于摩熵咨询《市场研究专题报告——多发性骨髓瘤药物》的部分精选内容,结合行业专业信息,深入分析当前多发性骨髓瘤治疗药物市场的最新趋势,有助于医药企业、投资机构以及医疗从业者更好地把握行业动态,做出合理的决策。
一、多发性骨髓瘤治疗药物市场趋势分析
1. BCMA/CD3双抗为多发性骨髓瘤末线患者提供更多的选择
由于MM肿瘤细胞克隆演变和免疫微环境抑制性,MM患者面临多线复发和治疗。对于既往至少接受过三线治疗的患者而言,后续治疗选择有限且预后较差。在这种背景下,双特异性抗体作为一种新型的肿瘤免疫疗法,为末线治疗的患者提供了更多的选择。
目前获批上市的BCMA/CD3双抗有强生的Teclistamab(2022年获批上市,2024年6月国内获批上市)和辉瑞的Elranatamab(2023年获批上市)。Teclistamab在5线治疗中的ORR为61.8%,CR为28.2%,Elranatamab在5线治疗中的ORR为57.7%,CR为25.8%。

图片来源:摩熵咨询《市场研究专题报告——多发性骨髓瘤药物》
特立妥单抗(Teclistamab)是中国首个获批上市的靶向B细胞成熟抗原(BCMA)和CD3的双特异性抗体,单药适用于既往至少接受过三线治疗(包括一种蛋白酶体抑制剂、一种免疫调节剂和一种抗CD38单克隆抗体)的复发或难治性多发性骨髓瘤(RRMM)成人患者。
辉瑞的Elranatamab(Elrexfio)于2023年8月获FDA批准上市,用于治疗既往接受过治疗的复发或难治性多发性骨髓瘤(R/R MM)成人患者,成为全球第二款针对R/R MM的BCMA/CD3双抗。
Linvoseltamab是一款在研BCMA/CD3双特异性抗体,结合了再生元独有的全人源抗体技术VelocImmune和全长双抗技术平台VelociBi,与人体天然的抗体非常接近。再生元已在早期阶段启动linvoseltamab的3期临床,并在2024年2月份FDA提交BLA,8月遭FDA拒绝。
ABBV-383是由艾伯维和TeneoOne共同开发的一款针对BCMA + CD3 的双特异性抗体,采用2:1设计,保持细胞杀伤能力的同时,还能降低细胞因子的释放。目前,ABBV-383正在国外开展多发性骨髓瘤的III期临床。
ABBV-383全球研发现状查询(部分)

图片来源:摩熵医药全球药物研发数据库
2. CAR-T多点开花,新潜在靶点正在临床验证,为患者提供更多选择
CAR-T疗法也是近年来多发性骨髓瘤治疗领域的热点之一。通过基因工程技术改造患者的T细胞,使其能够特异性地识别和杀伤MM细胞,CAR-T疗法显著提高了复发/难治性多发性骨髓瘤患者的缓解率。
据摩熵医药全球药物研发数据库显示,目前在研阶段的产品除了BCMA靶点,还有很多潜在靶点及多靶点CAR-T疗法正处于临床开发阶段。
多发性骨髓瘤在研治疗药物靶点分布

图片来源:摩熵医药全球药物研发数据库
例如,亘喜生物研发的GC-012F是一种自体BCMA-CD19双靶向CAR-T细胞疗法。其临床试验结果显示,GC-012F不仅达到了深度和持久的疗效,还表现出良好的安全性,客观缓解率(ORR)为100%,微小残留病(MRD)阴性率为100%。
此外,其他企业也在积极开发针对不同靶点的CAR-T疗法,包括G蛋白偶联受体家族C组5成员D (GPRC5D)、信号淋巴细胞激活分子家族成员7 (SLAMF7)和CD38等。在未来,我们期待更多靶点的药物临床试验传来好消息,给R/R MM患者带来治疗曙光。
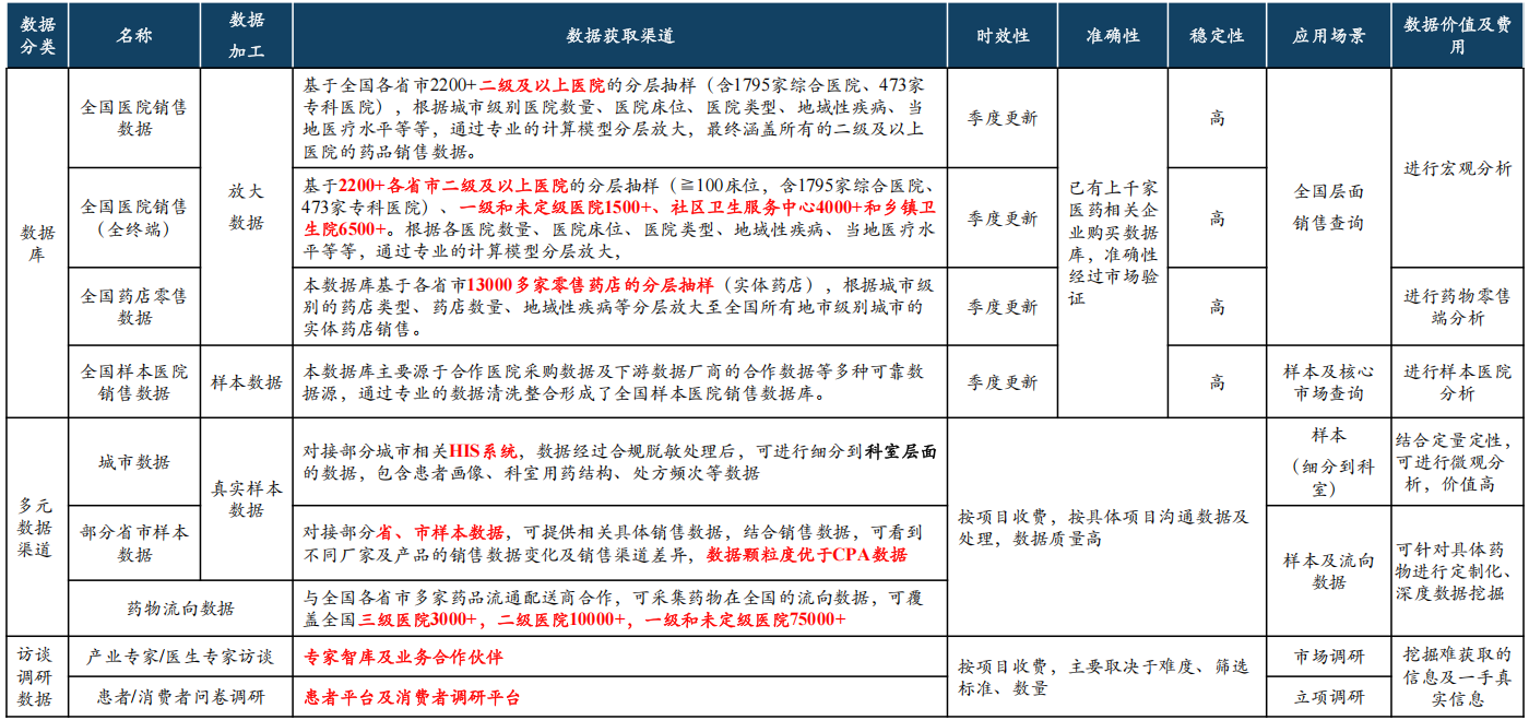
二、摩熵医药销售数据库体系助力市场趋势分析
随着多发性骨髓瘤治疗药物市场的迅速发展,摩熵医药销售数据库体系为业界企业提供了强有力的数据支撑,满足企业不同层次及场景需求,并为关键决策提供了精准的数据依据。
1. 全面覆盖的多渠道、多层级市场销售数据
摩熵医药销售数据库体系融合了全国范围内的医院终端和药店零售药品销售的大数据。这些数据是通过专业的计算模型进行放大处理,确保了覆盖所有二级及以上医院和全国药店的药品销售信息。同时,体系还包括合作医院的采购数据和下游厂商的合作数据,经过专业的数据清洗和整合,形成了全国样本医院的销售数据。这样的数据整合不仅帮助企业准确把握市场动态和患者需求,而且为企业制定市场策略提供了坚实的数据基础。

2. 多方数据来源的医疗大数据应用
城市数据:对接部分城市相关HIS系统,数据经过合规脱敏处理后,可进行细分到科室层面的数据,包含患者画像、科室用药结构、处方频次等数据;对接部分省、市样本数据,可提供相关具体销售数据,结合销售数据,可看到不同厂家及产品的销售数据变化及销售渠道差异,数据颗粒度优于CPA数据。
部分省市的真实样本数据:与全国各省市多家药品流通配送商合作,可采集药物在全国的流向数据,可覆盖全国三级医院3000+,二级医院10000+,一级和未定级医院75000+。这些真实样本数据为企业提供了广泛的市场视角,助力企业更精准地分析市场趋势。

案例一:某投资公司对于细分领域及市场潜力进行分析及可行性分析,分析相关细分赛道及市场潜力
摩熵咨询:我们通过多渠道数据,并结合定量定性分析,对于某细分领域用药组成、患者画像及用药、医生处方、市场规模及潜力进行分析和测算。

案例二:某药企市场部需要对某疾病领域的患者画像、市场竞争、患者诊疗路径与医生处方进行全面分析,助于后期市场决策及资源投放
摩熵咨询:我们通过多渠道数据,并结合定量定性分析,对于该疾病领域的患者画像、科室的用药构成及选择、医生处方决策等进行分析,提出相关市场应对策略及发掘业务增长点。
结语:
多发性骨髓瘤治疗药物市场正呈现出快速发展的态势,新型治疗药物的不断涌现为患者带来了更多的治疗选择和希望。同时,摩熵医药销售数据库体系等大数据工具的应用也为相关企业提供了强大的数据支持,助力企业精准把握市场趋势和制定有效的市场策略。未来,随着更多创新药物的研发和应用,MM患者的治疗前景将更加光明。
拓展阅读:
以上内容均来自摩熵咨询{多发性骨髓瘤药物市场研究专题报告},如需查看完整版报告,可点击!
想要解锁更多药物研发信息吗?查询摩熵医药(原药融云)数据库(vip.pharnexcloud.com/?zmt-mhwz)掌握药物基本信息、市场竞争格局、销售情况与各维度分析、药企研发进展、临床试验情况、申报审批情况、各国上市情况、最新市场动态、市场规模与前景等,以及帮助企业抉择可否投入时提供数据参考!注册立享15天免费试用!








川公网安备51019002008863号
本网站未发布麻醉药品、精神药品、医疗用毒性药品、放射性药品、戒毒药品和医疗机构制剂的产品信息
收藏
登录后参与评论
暂无评论