【5月全球在研新药月报】内容亮点
5月国内新药获批临床情况
- 5月国内新药获批临床情况
- 2025年5月共有141款新药获批临床,较上个月减少了25款;
- 5月获批临床受理号数量最多的新药为抗肿瘤药和免疫机能调节药物,有92个;
- 5月获批剂型主要为注射剂与片剂,分别有94个,81个。
全球获孤儿药/突破性/快速通道资格认定品种盘点
- 5月共有65款药物获孤儿药/突破性/快速通道资格认定品种。
全球在研创新药积极/失败临床结果最新动态速递
- 阿斯利康开发的 Breztri Aerosphere 达到两项3期临床试验主要终点;
- 阿斯利康与第一三共开发的 Enhertu 在 DESTINY-Breast11 临床3期试验中取得积极结果;
- 正大天晴1类新药盐酸安罗替尼胶囊组合疗法3期临床试验数据公布,疾病进展风险降低48%;
- 默沙东公布 zilovertamab vedotin 联合疗法2/3期临床试验积极结果。
每月相关创新药最新政策速递、国内新药注册申报、全球获孤儿药/突破性/快速通道资格认定品种盘点、全球在研创新药积极/失败临床结果TOP20、全球创新药研发进展TOP20等,摩熵咨询团队基于真实可溯源的全球医药数据,将每月推出「全球在研新药月报」,以期帮助业内人士通盘把握每月全球范围内的新药开发情况,全面而深入的了解全球新药开发动态。
一、5月国内新药获批临床/上市情况
根据摩熵医药数据库统计,2025年5月共有141款新药获批临床(共计221个受理号),较上个月减少了25款,其中包括65款化药,72款生物制品,4款中药。

截图来源:摩熵咨询月报
5月获批临床受理号数量最多的新药为抗肿瘤药和免疫机能调节药物,有92个,占比为42%,消化系统与代谢药物获批数量也比较多,有35个。获批剂型主要为注射剂与片剂,分别有94个,81个。

截图来源:摩熵咨询月报
在5月份,国内医药市场迎来了10款创新药物的获批上市,涉及辽宁海思科制药有限公司的HSK-21542注射液,用于治疗成人维持性血液透析患者的慢性肾脏疾病相关的中度至重度瘙痒;恒瑞医药申报的1类创新药瑞格列汀二甲双胍片(I)/(II),该药配合饮食控制和运动,适用于适合接受磷酸瑞格列汀和盐酸二甲双胍治疗的2型糖尿病成人患者改善血糖控制;此外还有深圳信立泰药业的沙库巴曲阿利沙坦钙片,用于治疗原发性高血压。

截图来源:摩熵咨询月报
二、全球获孤儿药/突破性/快速通道资格认定品种盘点
5月共有65款药物获孤儿药/突破性/快速通道资格认定。其中值得注意的是:5月16日,据CDE官网显示,默克与四川科伦药业股份有限公司共同研发的sacituzumab tirumotecan(注射用芦康沙妥珠单抗)拟纳入优先审评,用于成人既往接受过内分泌治疗,且在晚期或转移性阶段接受过其他系统治疗的不可切除局部晚期或转移性激素受体阳性(HR+)、人表皮生长因子受体2阴性(HER2-)乳腺癌的治疗。
5月本月全球孤儿药/突破性/快速通道资格认定品种(部分)一览表




备注:完整数据识别文末二维码下载查看
三、全球在研创新药积极/失败临床结果TOP20
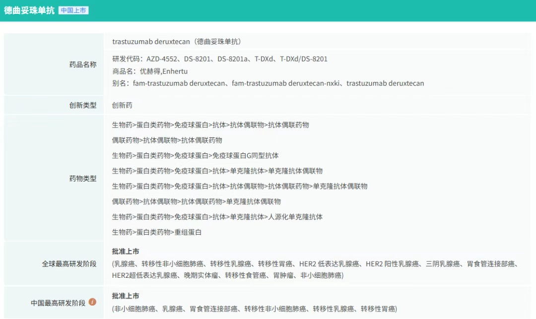
在5月全球创新药研发动态中,5月8日,阿斯利康(AstraZeneca)与第一三共(Daiichi Sankyo)宣布,双方联合开发的重磅抗体偶联药物 Enhertu(trastuzumab deruxtecan)在DESTINY-Breast11临床3期试验当中取得积极结果。分析显示,在高风险、局部晚期HER2阳性早期乳腺癌患者中,于术前新辅助治疗阶段使用 Enhertu 联合紫杉醇、曲妥珠单抗和帕妥珠单抗(THP),在病理完全缓解(pCR)方面相较于标准治疗方案(剂量密集的阿霉素和环磷酰胺,后使用THP,即ddAC-THP)实现了具有统计学显著性和临床意义的提升。病理完全缓解被定义为治疗后在切除的乳腺组织和淋巴结中未发现浸润性癌细胞。
根据新闻稿,这是首个3期临床试验证实Enhertu在早期乳腺癌中具有治疗益处。Enhertu是阿斯利康和第一三共联合开发的ADC疗法。它采用第一三共专有的DXd ADC技术平台设计,由靶向HER2的人源化单克隆抗体通过四肽可裂解连接子,与拓扑异构酶1抑制剂有效载荷连接组成。

截图来源:摩熵医药全球药物研发数据库
此外,5月31日,默沙东(MSD)公布了2/3期waveLINE-003研究的积极结果,该研究评估其在研抗体偶联药物(ADC)zilovertamab vedotin 联合标准治疗利妥昔单抗和吉西他滨-奥沙利铂(R-GemOx)治疗复发或难治性弥漫性大B细胞淋巴瘤(DLBCL)的效果。在预设分析中,1.75 mg/kg剂量的 zilovertamab vedotin 联合 R-GemOx 在复发或难治性DLBCL患者(n=16)中实现了56.3%的客观缓解率(ORR),包括8例完全缓解(CR)和1例部分缓解(PR)。
Zilovertamab vedotin 是一种靶向受体酪氨酸激酶样孤儿受体1(ROR1)的潜在“first-in-class”抗体偶联药物。ROR1是一种在多种血液系统恶性肿瘤中过度表达的跨膜蛋白。该疗法目前正在3期waveLINE-010研究和2期waveLINE-007研究中评估用于初治DLBCL患者。此外,2期waveLINE-011研究也在近期启动,旨在评估该疗法联合利妥昔单抗和环磷酰胺、多柔比星及泼尼松(R-CHP)对比获批ADC疗法polatuzumab vedotin联合R-CHP治疗DLBCL患者的效果。
全球在研创新药积极/失败临床结果TOP20




备注:完整数据识别文末二维码下载查看
四、全球创新药研发进展TOP20
在5月全球创新药研发进展TOP20榜单中,亮点纷呈。5月6日,中国国家药监局药品审评中心(CDE)官网公示,百济神州申报的1类新药 BGB-45035片 就新适应症获得临床试验默示许可,拟开发治疗结节性痒疹。
BGB-45035片 是一款靶向IRAK4的蛋白降解剂(IRAK4 CDAC),该产品此前于2024年8月首次在中国获批IND,用于治疗中重度特应性皮炎。IRAK4是一种支架激酶,处于先天性免疫反应与适应性免疫反应的交汇点,通过其激酶活性和支架功能执行多重作用。有研究表明,IRAK4是Toll样受体(TLRs)和IL-1受体介导的炎症发生中的关键性蛋白。
据百济神州公开资料介绍,BGB-45035 具有多个优势,有希望开发成为“best-in-class”药物:IRAK4降解更快更深层次,对细胞因子抑制更强,在多种细胞类型中实现了更完全的IRAK4降解;在疾病模型中药效更好;无心血管风险。

截图来源:摩熵医药全球药物研发数据库
5月29日,中国国家药监局(NMPA)官网公示,复星医药1类新药芦沃美替尼(曾用名:复迈替尼)上市申请已获得批准,该药适用于朗格汉斯细胞组织细胞增生症(LCH)和组织细胞肿瘤成人患者;2岁及2岁以上伴有症状、无法手术的丛状神经纤维瘤(PN)的I型神经纤维瘤病(NF1)儿童及青少年患者。
芦沃美替尼(FCN-159)是复星医药自主研发的新型小分子化学药物,为一款MEK1/2选择性抑制剂,可以抑制RAS通路异常引起的肿瘤增殖,拟主要用于晚期实体瘤、I型神经纤维瘤、树突状细胞和组织细胞肿瘤、低级别脑胶质瘤等的治疗。

截图来源:摩熵医药全球药物研发数据库
以上内容均来自摩熵咨询{2025年5月全球在研新药月报},如需查看或下载完整版报告,可点击!
想要解锁更多药物研发信息吗?查询摩熵医药(原药融云)数据库(vip.pharnexcloud.com/?zmt-mhwz)掌握药物基本信息、市场竞争格局、销售情况与各维度分析、药企研发进展、临床试验情况、申报审批情况、各国上市情况、最新市场动态、市场规模与前景等,以及帮助企业抉择可否投入时提供数据参考!注册立享15天免费试用!







川公网安备51019002008863号
本网站未发布麻醉药品、精神药品、医疗用毒性药品、放射性药品、戒毒药品和医疗机构制剂的产品信息
收藏
登录后参与评论
暂无评论