
通过药融云《全球在研新药与靶点月报》,可以详细了解到每月国内新药获批临床及上市的具体情况。那8月有哪些药物传来了获批临床试验的好消息?又将为哪些患者带来新的有效和可及的治疗方案呢?我们一起来看看。
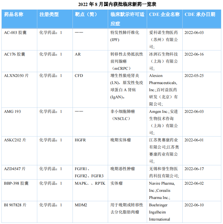
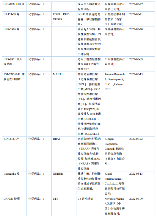
据药融云数据库统计,2022年8月共有126个化药1类新药受理号获 CDE承办(含补充申请 35 个),其中国产59个,进口32个,从申请类型来看,主要为临床申请(91个),涉及67个品种,73家企业。
8月共有80个1类治疗用生物制品受理号获得承办(含补充申请5个),其中国产64个,进口11个,从申请类型来看,包括临床申请74个,上市申请1个,涉及65个品种,64家企业;共有113 款新药获批临床(共计 182个受理号),其中包括 52款化药,59款生物制品,2款中药;本月无新药获批上市。



获取完整表格内容,关注“药融云”公众号((gh_d20f87bd52d9)回复“报告”关键字
1.奥赛康药业——ASKC202片
江苏奥赛康药业的ASKC202片的新药补充申请(受理号CXHB2200075)于8月批准临床,临床默示许可适应症为晚期实体瘤。ASKC202片是奥赛康自主研发的1类新药,是一种强效、高选择性的口服小分子c-MET抑制剂。多种癌症中出现MET基因改变或蛋白异常表达现象,包括非小细胞肺癌、胃癌、肝细胞癌等。
CXHB2200075基本信息(部分)

图片来源:中国药品审评数据库
ASKC202作为靶向c-MET的小分子抑制剂,已在一系列临床前肿瘤模型中证明了其活性,有望为c-MET通路异常肿瘤患者提供新的治疗选择。目前已经上市的MET抑制剂包括:美国FDA批准上市的特普替尼(Tepotinib)以及卡马替尼(Capmatinib),国内获批上市的有和记黄埔的沃利替尼片。
在非小细胞肺癌患者中,MET作为原发致癌突变时的占比并不高,大约在2%~4%;但超过20%的EGFR突变型非小细胞肺癌患者因继发的MET异常而产生了耐药,两者综合起来,MET异常的非小细胞肺癌患者的数量非常庞大。据药融云全国医院销售数据库显示,沃利替尼片2022年第一季度在医院端的销售额达到410.53万元。
2.科伦博泰——注射用SKB264
科伦药业(002422.SZ)子公司科伦博泰开发的注射用SKB264是一款靶向人滋养层细胞表面抗原2(TROP-2,在多种上皮来源肿瘤中高表达)的ADC药物,其偶联方式和毒素小分子具有自主知识产权,拟用于恶性实体瘤的治疗。目前正在中美开展针对多个瘤种的II期临床试验,已获得阶段性临床数据。
注射用SKB264是科伦药业继HER-2ADC“注射用A166”后,第二个实现中美双报的创新ADC药物。据药融云中国临床试验数据库显示,目前注射用SKB264已获NMPA批准3项IND,国内最高进展到III期临床阶段,为治疗至少接受过2线治疗的局部晚期、复发或转移性三阴性乳腺癌的III期试验(登记号CTR20220878)。
CTR20220878临床试验信息(部分)

图片来源:药融云中国临床试验数据库
3.一力制药——小儿香薷颗粒
一力制药的小儿香薷颗粒中药新药于8月中旬获批临床(受理号CXZL2200026),临床默示许可适应症为主治小儿风热感冒。症见发热、汗出,口渴,咽痛,面红色赤,便秘尿黄。 用于小儿急性上呼吸道感染见上述证候者。
“小儿香薷颗粒” 是一款儿科感冒用药,有明显的抗菌、抗病毒、抗炎、解热作用,能增强机体的免疫力和抗病力,为治疗四时感冒的中药新药。一力制药猛攻的儿科感冒用药市场规模庞大,2020年市场规模超30亿元以上,市场潜力巨大。
小儿香薷颗粒临床试验信息(部分)

图片来源:中国药品审评数据库
值得一提的是,一力制药于2021年年底收获了国内首个治疗痛风的中药1类新药虎贞清风胶囊,掀起了中药治疗痛风的新浪潮。作为国内第二大代谢类疾病,痛风药物市场快速发展,预计2030年全球市场将超过500亿元的规模,中国市场规模将超百亿。
4.以岭药业——柴芩通淋片
以岭药业的柴芩通淋片为一款中药复方制剂,于2006年获得急性下尿路感染中医辨证属肝经气机郁滞、湿热蕴结下焦患者的临床试验批件。于8月获批拟用于反复发作尿路感染中医辨证属肝经气机郁滞、湿热蕴结下焦证的临床试验(受理号CXZL2200024)。
柴芩通淋片临床信息(部分)

图片来源:中国药品审评数据库
临床默示许可适应症为疏解肝经气滞,清利湿热通淋。用于治疗反复发作尿路感染,证属肝经气机郁滞、湿热蕴结下焦型,症见尿频、尿急、尿痛、尿色黄赤、尿道灼热,小腹拘急胀痛、烦躁易怒、精神抑郁、口苦、大便秘结等。近年来泌尿疾病在慢性病患病率的统计上排名第六,同比上升12%,仅次于高血压、糖尿病、类关节炎等疾病。
值得一提的是,以岭药业拥有13个专利中药品种,有8个列入国家医保目录,5个列入国家基本药物目录,中药保护品种有5个。涵盖了心脑血管病、呼吸系统疾病、糖尿病、肿瘤、泌尿系统疾病、神经精神类疾病等临床多发、重大疾病领域,拥有较为丰富的产品群。
想要了解更多获批临床的新药信息,请关注“药融云”公众号(gh_d20f87bd52d9),回复关键词“报告”领取月报,获悉全部内容。
想要解锁更多药企药品信息吗?查询药融云数据库(vip.pharnexcloud.com/?zmt-mhwz)掌握药企药品布局情况、销售情况与各维度分析、药品申报审批情况、最新进展、市场规模与企业年报等数据!注册立享15天免费试用和虎年首份医药数据大礼包!

<END>







川公网安备51019002008863号
本网站未发布麻醉药品、精神药品、医疗用毒性药品、放射性药品、戒毒药品和医疗机构制剂的产品信息
收藏
登录后参与评论
暂无评论