
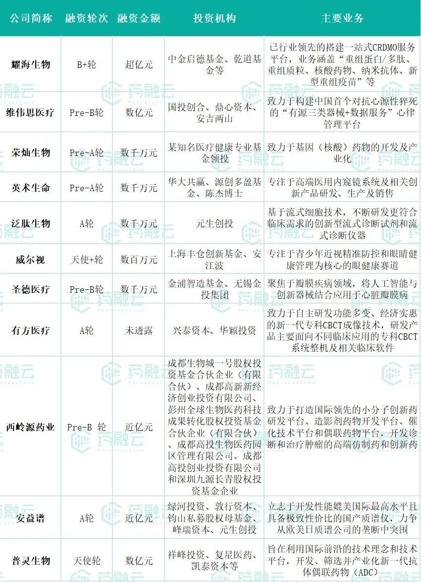
据药融云数据库(vip.pharnexcloud.com/?zmt-mhwz)统计,本周(11月21日-11月25日)全国医药健康行业共发生11起医药投融资事件。热点投融资涉及CRDMO、医疗器械、基因药物研发、眼健康和流式细胞技术等相关领域。其中,有三笔融资金额超亿元:耀海生物、维伟思医疗、普灵生物。
本周国内医药投融资概况

数据来源:药融云数据库
- 01.江苏耀海生物制药有限公司
11月21日,江苏耀海生物制药有限公司宣布顺利完成第一阶段B+轮融资,融资总额超亿元人民币。本轮医药投融资由中金资本旗下中金启德基金领投,业界知名投资机构乾道基金等基金跟投。
本轮融资主要用于耀海生物北京研发中心建设运营,CRO技术平台升级和人才团队扩充,并推进国际化经营布局,加速打造符合全球标准的一体化微生物表达体系CRDMO服务平台。
- 02.苏州维伟思医疗科技有限公司
11月21日,苏州维伟思医疗科技有限公司完成数亿元Pre-B轮融资。本轮融资由国投创合领投,鼎心资本、安吉两山跟投。易凯资本在本次交易中担任了维伟思的独家财务顾问。
本轮医药投融资将助力维伟思WCD产品临床试验推进,公司研发管线中的重磅储备产品将正式进入样机阶段;公司AED产品也将同步扩大产能、加快多品类研发和海外销售布局。
- 03.荣灿生物医药技术(上海)有限公司
11月21日,荣灿生物医药技术(上海)有限公司完成Pre-A轮融资,融资总额数千万元人民币,由某知名医疗健康专业基金领投。
本轮融资将助力荣灿生物加速产品研发和团队建设,推进领跑管线进入临床研究
- 04.杭州英术生命科技有限公司
11月22日,杭州英术生命科技有限公司宣布已完成数千万元Pre-A轮融资,本轮医药投融资由华大共赢领投,源创多盈基金及前轮天使投资人中国CMOS图像传感器芯片领域领军专家陈杰博士跟投。
本轮融资所得资金将主要用于公司高端内窥镜的研发,荧光光学硬管镜的扩产以及一次性电子内窥镜销售渠道的搭建。
- 05.泛肽生物科技(浙江)有限公司
11月22日,泛肽生物宣布完成数千万元A轮融资,由元生创投独家投资,取势资本担任独家财务顾问。
本轮融资所募资金将主要用于公司在流式细胞技术平台的持续研发与市场拓展,为临床患者提供免疫功能精准评估综合解决方案。
- 06.深圳威尔视科技有限公司
11月23日,威尔视宣布完成由上海丰仓创新基金和著名投资人、金牌董秘安江波先生共同投资的数百万元人民币天使轮+融资。
本轮医药投融资募集的资金将用于公司核心项目的上市临床注册。
- 07.南京圣德医疗科技有限公司
11月23日,南京圣德医疗科技有限公司宣布已完成数千万元Pre-B轮融资,由金浦智造基金领投,无锡金投集团跟投。
本轮融资将加速公司在结构性心脏病领域数字医疗、创新器械和医疗服务的产业闭环在全国落地,推动中国微创心血管手术的发展和下沉。今年7月,公司曾宣布完成近亿元A轮融资。
- 08.有方(合肥)医疗科技有限公司
11月23日,有方医疗完成A轮融资。本轮融资由合肥市政府基金平台兴泰资本领投,老股东华颖投资跟投。
本轮医药投融资募集的资金主要用于公司扩大产能,产品研发等。
- 09.成都西岭源药业有限公司
11月24日,西岭源药业完成近亿元人民币Pre-B 轮融资。本轮医药投融资由成都生物城一号股权投资基金合伙企业(有限合伙)、成都高新新经济创业投资有限公司、彭州全球生物医药科技成果转化股权投资基金合伙企业(有限合伙)、成都高投生物医药园区管理有限公司,联合天使轮投资人成都高投创业投资有限公司和深圳九源长青股权投资基金企业(有限合伙)共同参与完成。
本轮融资将主要用于西岭源药业自主开发的第一个ADC候选药物SMP-656的IND申报/临床1期研究和偶联药物技术平台的建设,同时加速高难度仿制药在中国和海外市场的申报和商业化布局。
- 10.安益谱(苏州)医疗科技有限公司
11月25日,安益谱宣布完成近亿元A轮融资,此次融资由绿河投资领投,敦行资本、钧山私募股权母基金跟投,老股东峰瑞资本、元生创投继续追加投资。
本轮医药投融资募集的资金将主要用于推进公司临床超高效液相色谱串联质谱系统的产业化及医疗器械认证工作;加速前沿临床质谱硬件、软件、核心部件的研发;扩大产业化团队人员扩充以及研发办公场地等。
- 11.普灵生物
11月25日,创新型ADC生物技术公司普灵生物宣布已完成数亿元人民币融资。本轮医药投融资由祥峰投资领投,复星医药、凯泰资本等跟投。
本轮资金主要用于建立公司自主知识产品。
以上信息均可在药融云数据库查询
关于药融云数据库
药融云数据库高度集成生物医药全产业链上下游数据,经过深度清洗、整合、设计,覆盖了整个医药生命周期;通过与AI、BI和智能识别等现代信息技术结合,在海量互联网资源和大量科学文献中提取关键元数据,按照科学分类建立知识工程体系,形成专业的药学智能大数据研学系统。
关于药融咨询
药融咨询是药融圈旗下生物医药专业咨询服务品牌,由深耕医药领域多年的专业人士组成,核心成员均来自国际顶级咨询机构和行业标杆企业,涵盖立项、市场、战略、投资等从业背景,依托药融圈丰富的外部专家资源及药融云全面的医药全产业链数据库,为客户提供专业咨询服务与定制化解决方案。
咨询定制请联系:
苏超:15123121321(微信同号)
张煜:15320494102(微信同号)
袁弋:18983687563(微信同号)
拉你进群!
药融云官方建群啦!在这里,你可以:
✅ 快速满足对药融云数据库的好奇&疑问
✅ 个性化定制公司报告,提供专业、定制化解决方案
✅ 了解指定行业的发展情况,知己知彼,快人一步
长按识别下方二维码,即可入群,一起交流、学习、成长!
扫码进群

扫码试用

<END>







川公网安备51019002008863号
本网站未发布麻醉药品、精神药品、医疗用毒性药品、放射性药品、戒毒药品和医疗机构制剂的产品信息
收藏
登录后参与评论
暂无评论