
引言

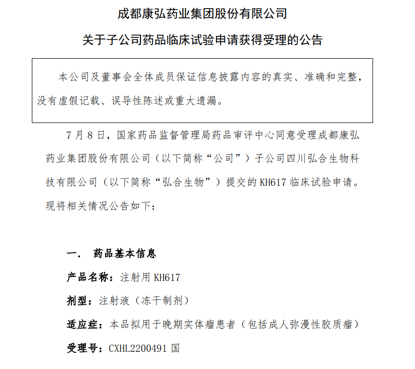
2022年7月11日,药审中心承办了成都康弘药业集团股份有限公司(以下简称“康弘药业”)子公司四川弘合生物科技有限公司(以下简称“弘合生物”)提交的1类新药KH617的临床试验申请。

(图源:CDE官网)
关于KH617
根据康弘药业发布的公告,注射用KH617是弘合生物合成生物学平台的第一个进入临床试验申报的产品,是弘合生物自主研发的拟用于治疗晚期实体瘤患者 (包括成人弥漫性胶质瘤)的具有自主知识产权的化药1类创新药。
KH617药物基本信息

截图来源:药融云全球药物研发数据库
注射用KH617采用生物合成技术生产高纯度原料药,其制剂在几种临床前疾病模型中均显示出对多种实体瘤的良好抑瘤作用,尤其在胶质母细胞瘤原位模型中药效表现更为突出。

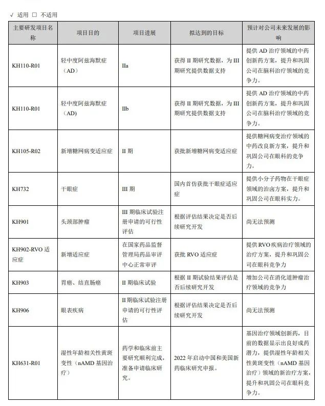
关于康弘药业的研发管线


(图源:康弘药业2021年报)
参考来源:
[1] CDE官网
[2] 康弘药业
[3] 药融云数据库
想要解锁更多药企创新药信息吗?查询药融云数据库(https://www.pharnexcloud.com/?zmt-mhwz)掌握药企创新药产品布局、基本信息、研发阶段、最新进展、申报获批情况、临床试验信息、市场规模与前景,可否投入研发!注册立享15天免费试用和虎年首份医药数据大礼包!

<END>







川公网安备51019002008863号
本网站未发布麻醉药品、精神药品、医疗用毒性药品、放射性药品、戒毒药品和医疗机构制剂的产品信息
收藏
登录后参与评论
暂无评论