
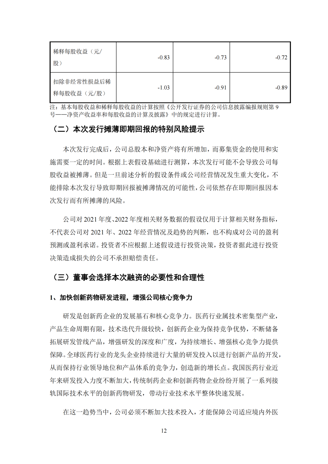
导读:

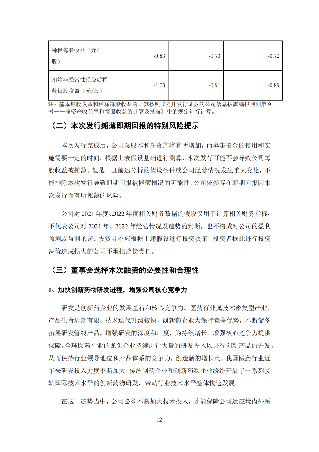
君实生物发布公告,拟向特定对象发行股票不超过 7,000 万股(含本数),募集资金总额不超过 39.80 亿元(含本数),扣除发行费用后的募集资金净额用于创新药研发项目、上海君实生物科技总部及研发基地项目。
其中(1)创新药研发项目
本项目实施主体为公司或控股子公司,计划总投资额为 460,304.00 万元。其中,拟投入募集资金 368,220.00 万元,其余以自筹资金投入,投资明细如下:单位:万元























参考来源:
[1] 上市公司公告!

导读:

君实生物发布公告,拟向特定对象发行股票不超过 7,000 万股(含本数),募集资金总额不超过 39.80 亿元(含本数),扣除发行费用后的募集资金净额用于创新药研发项目、上海君实生物科技总部及研发基地项目。
其中(1)创新药研发项目
本项目实施主体为公司或控股子公司,计划总投资额为 460,304.00 万元。其中,拟投入募集资金 368,220.00 万元,其余以自筹资金投入,投资明细如下:单位:万元























参考来源:
[1] 上市公司公告!
10233
2026年04月24日 10:00
收藏
登录后参与评论
暂无评论