【8月仿制药月报内容亮点】
8月一致性评价仿制药申请情况
· 共有33个品种一致性评价申请获CDE承办;
8月新注册分类仿制药申报临床/上市情况
· 8月期间共有461项新注册分类仿制药申请获CDE承办;
· 新注册分类临床申请24项,新注册分类上市申请437项;
8月过评/新注册分类仿制药获批上市信息
· 8月期间共有183品种通过/视同通过一致性评价;
· 一致性评价过评品种数量43个,视同通过一致性评价品种数量146个。
每月相关仿制药申报、仿制药临床申报、仿制药通过/视同通过一致性评价等,药融咨询团队基于NMPA、CDE渠道数据,真实可溯源,将每月推出「仿制药月报」, 以帮助业内人士通盘把握每月行业范围内的仿制药申报及获批情况。
一、8月一致性评价仿制药申报情况
根据药融云数据统计,2024年8月共有33个品种(按受理号计46项)一致性评价申请获CDE承办,申请品种主要为系统用抗感染药物,申请剂型主要为注射剂。

截图来源:药融咨询月报
从品种来看,8月期间,硫酸阿米卡星注射液为申请企业数最多的品种,有3家;天成药业和辰欣药业是申请品种最多的企业,均有2个品种。

截图来源:药融咨询月报
二、本月新注册分类仿制药申报临床/上市信息
根据药融云数据统计,2024年8月期间共有461项(共计247个品种)新注册分类仿制药申请获CDE承办,其中新注册分类临床申请24项,新注册分类上市申请437项。本期申请品种主要为消化系统与代谢药物,申请剂型主要为片剂。

截图来源:药融咨询月报
从品种来看,比索洛尔氨氯地平片和维生素B6注射液为申请企业数最多的品种,有12家;浙江赛默制药是申请品种最多的企业,有13个品种。

截图来源:药融咨询月报
三、8月过评/新注册分类仿制药获批上市信息
根据药融云数据统计,2024年8月期间共有183(共计329个受理号)品种通过/视同通过(新注册分类仿制药获批上市)一致性评价,其中一致性评价过评品种数量43个,视同通过一致性评价品种数量146个。
通过一致性评价信息

截图来源:药融咨询月报
新注册分类仿制药获批上市信息

截图来源:药融咨询月报
8月过评品种主要为系统用抗感染药物。过评企业数最多的品种为二羟丙茶碱注射液,有9家企业过评。首家过评品种有16个,达五家过评品种有12个。
2024年8月一致性评价过评品种信息一览表(部分)



截图来源:药融咨询月报
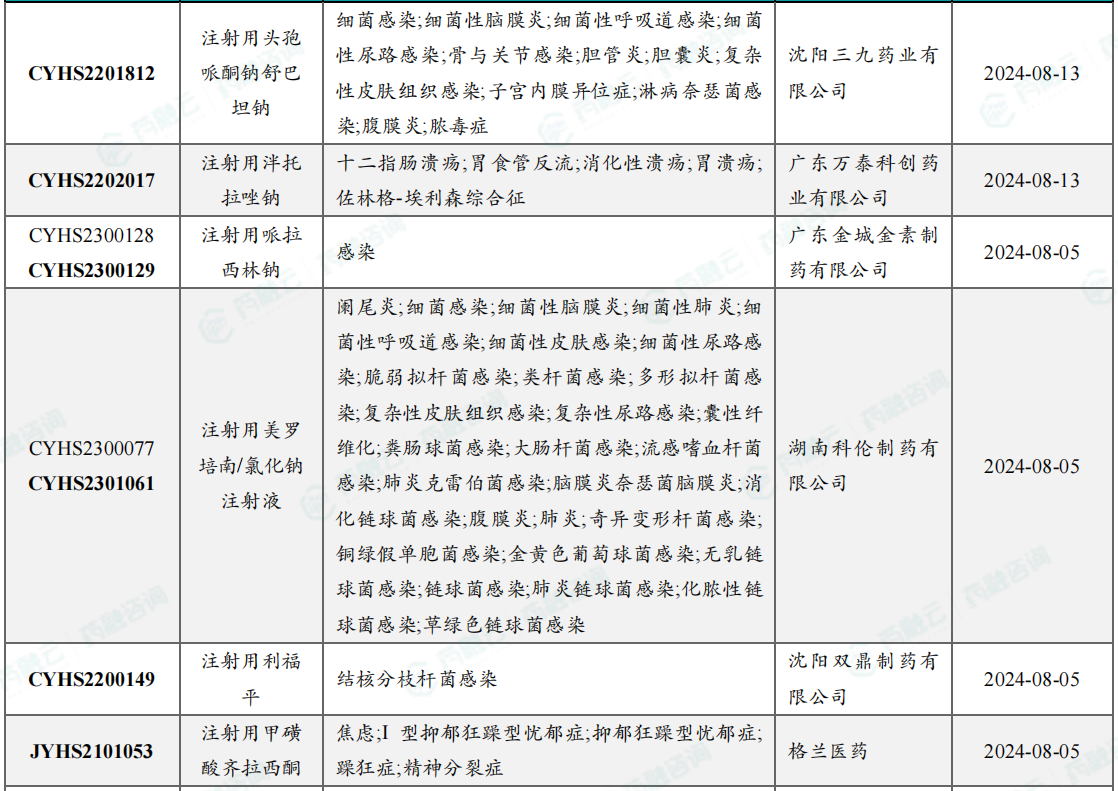
四、8月首家通过/视同通过一致性评价品种
根据药融云数据统计,2024年8月期间共有16个(共计21个受理号)品种首次过评/视同过评一致性评价,过评受理号最多的领域为神经系统药物,有7个,包括琥珀酸夫罗曲坦片、恩他卡朋双多巴片(Ⅱ)、注射用甲磺酸齐拉西酮、盐酸氢吗啡酮注射液、莫达非尼胶囊和盐酸罗匹尼罗缓释片。过评受理号最多的企业为湖南科伦制药有限公司,有4个。

截图来源:药融咨询月报
五、8月达五家通过/视同通过一致性评价品种
根据药融云数据统计,2024年8月期间共有12个(共计42个受理号)品种一致性评价达五家过评。本月庆余堂制药、罗欣药业、沐源生物、润泽制药、白云山制药、致君制药、灵康制药、亚太药业8家企业的注射用头孢唑肟钠相继过评,过评总企业数达到了9家,注射用头孢唑肟钠2023年医院端销售额为46.81亿元,西南药业以40%的市场份额稳居领先地位。8月5日,创诺制药的奥沙利铂注射液视同通过一致性评价,奥沙利铂注射液销售额由2020年1.04亿元增长至2023年12.13亿元,销售额增长迅速,齐鲁制药、汇宇制药、恒瑞医药三足鼎立,分别占整体市场的37%、34%、29%。

截图来源:药融咨询月报
8月5日,四川国为制药贝前列素钠片视同通过一致性评价,批准用于改善慢性动脉闭塞性疾病引起的溃疡、间歇性跛行、疼痛和冷感等症状,贝前列素钠片2023年销售额为10.49亿元,泰德制药以88%的市场份额独占鳌头。
以上内容均来自药融咨询{2024年8月仿制药月报},如需查看或下载完整报告,可点击!
<END>
想要解锁更多药物研发信息吗?查询药融云数据库(vip.pharnexcloud.com/?zmt-mhwz)掌握药物基本信息、市场竞争格局、销售情况与各维度分析、药企研发进展、临床试验情况、申报审批情况、各国上市情况、最新市场动态、市场规模与前景等,以及帮助企业抉择可否投入时提供数据参考!注册立享15天免费试用!








川公网安备51019002008863号
本网站未发布麻醉药品、精神药品、医疗用毒性药品、放射性药品、戒毒药品和医疗机构制剂的产品信息
收藏
登录后参与评论
暂无评论