
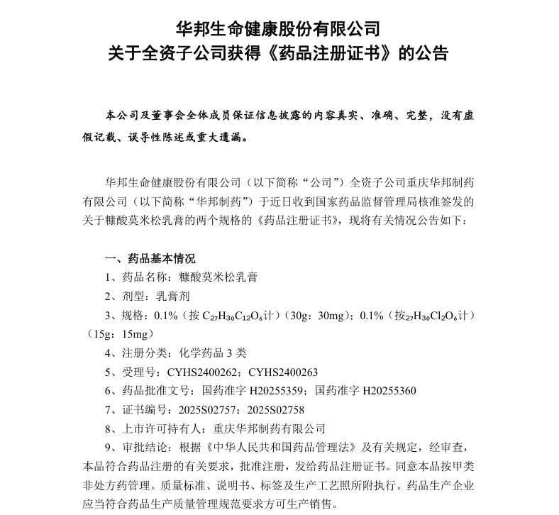
9月17日。华邦健康发布公告,其全资子公司重庆华邦制药提交的3类仿制药糠酸莫米松乳膏的上市申请获批。据摩熵医药数据库显示,在2024年7月福元药业斩获该品种首仿。此次重庆华邦制药是第2家过评该品种的药企。

截图来源:企业公告
糠酸莫米松乳膏作为一款中强效外用糖皮质激素,临床上常用于各类炎症性及瘙痒性皮肤病。据摩熵医药数据库显示,糠酸莫米松乳膏在2024年全终端医院市场的销售额近5亿元,截至2025年二季度,销售额近2亿元。
在软膏剂市场的竞争格局中,糠酸莫米松乳膏于2024年跻身软膏剂产品TOP4之列。其中华邦制药凭借15.62%的市场份额,在院内市场中独占鳌头,其次是香港澳美制药。

截图来源:摩熵医药全终端医院销售数据库
目前,在国内有11家国产药企拥有糠酸莫米松乳膏生产批文,但过评的仅有重庆华邦制药及福元药业2家公司,其中福元药业是首家过评该品种的药企。在产品布局方面,目前已有4家药企提交了糠酸莫米松乳膏的4类仿制申请,均在审评审批阶段。
| 企业名称 | 申报临床 | 批准临床 | 申请上市 | 批准上市 | 一致性评价 |
|---|
此次,重庆华邦制药的糠酸莫米松乳膏成功获批,不仅进一步优化了公司丰富的产品管线布局,更为广大皮炎湿疹、皮肤瘙痒患者带来了更多优质、可靠的用药新选择。
目前,重庆华邦制药已有25款药品品种顺利获批并通过一致性评价,今年以来更是捷报频传,已有7款品种获批并过评,其中有4款是皮肤病用药,此外,卡泊三醇倍他米松软膏是该药企首仿+首家过评的品种,彰显了公司在皮肤病用药领域的强劲实力。
参考来源:
[1] 企业官方公告
[2] 摩熵医药(原药融云)数据库
想要解锁更多药物研发信息吗?查询摩熵医药(原药融云)数据库(vip.pharnexcloud.com/?zmt-mhwz)掌握药物基本信息、市场竞争格局、销售情况与各维度分析、药企研发进展、临床试验情况、申报审批情况、各国上市情况、最新市场动态、市场规模与前景等,以及帮助企业抉择可否投入时提供数据参考!注册立享15天免费试用!

10516
2026年04月24日 10:00
收藏
登录后参与评论
暂无评论