
周五时间,CDE发布4个BE指导原则,分别为:
《注射用两性霉素B脂质体生物等效性研究技术指导原则》
《他达拉非片生物等效性研究技术指导原则》
《氯雷他定片生物等效性研究技术指导原则》
《富马酸丙酚替诺福韦片生物等效性研究技术指导原则》
至此,个药BE指导原则已累计达到了32个。

下载地址:
指导原则专栏 (cde.org.cn),https://www.cde.org.cn/zdyz/listpage/9cd8db3b7530c6fa0c86485e563f93c7

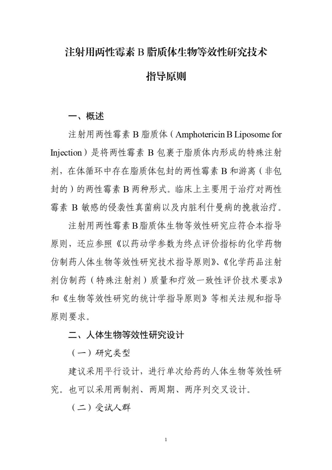
为不断丰富完善仿制药个药指导原则并持续推进一致性评价工作,进一步指导注射用两性霉素B脂质体生物等效性研究的实施和评价,药审中心组织起草了《注射用两性霉素B脂质体生物等效性研究技术指导原则》(见附件)。根据《国家药监局综合司关于印发药品技术指导原则发布程序的通知》(药监综药管〔2020〕9号)要求,经国家药品监督管理局审查同意,现予发布,自发布之日起施行。
特此通告。
附件:注射用两性霉素B脂质体生物等效性研究技术指导原则
国家药监局药审中心
2022年11月21日

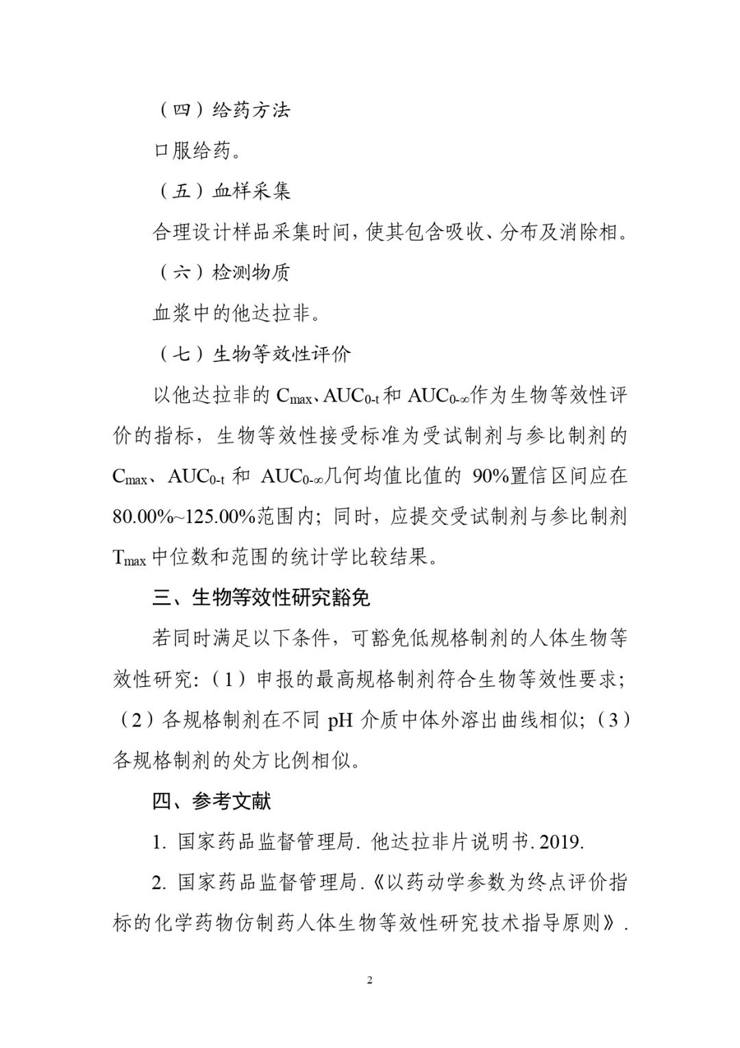
为不断丰富完善仿制药个药指导原则并持续推进一致性评价工作,进一步指导他达拉非片生物等效性研究的实施和评价,药审中心组织起草了《他达拉非片生物等效性研究技术指导原则》(见附件)。根据《国家药监局综合司关于印发药品技术指导原则发布程序的通知》(药监综药管〔2020〕9号)要求,经国家药品监督管理局审查同意,现予发布,自发布之日起施行。
特此通告。
附件:他达拉非片生物等效性研究技术指导原则
国家药监局药审中心
2022年11月21日

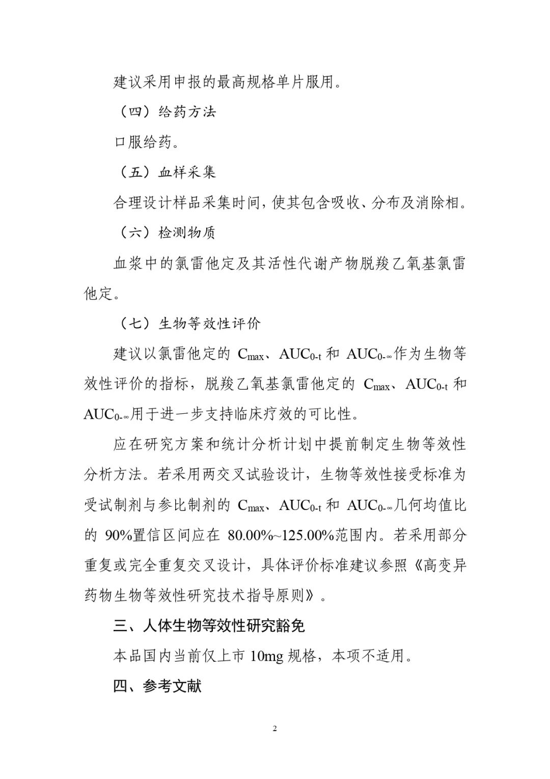
为不断丰富完善仿制药个药指导原则并持续推进一致性评价工作,进一步指导氯雷他定片生物等效性研究的实施和评价,药审中心组织起草了《氯雷他定片生物等效性研究技术指导原则》(见附件)。根据《国家药监局综合司关于印发药品技术指导原则发布程序的通知》(药监综药管〔2020〕9号)要求,经国家药品监督管理局审查同意,现予发布,自发布之日起施行。
特此通告。
附件:氯雷他定片生物等效性研究技术指导原则
国家药监局药审中心
2022年11月21日

为不断丰富完善仿制药个药指导原则并持续推进一致性评价工作,进一步指导富马酸丙酚替诺福韦片生物等效性研究的实施和评价,药审中心组织起草了《富马酸丙酚替诺福韦片生物等效性研究技术指导原则》(见附件)。根据《国家药监局综合司关于印发药品技术指导原则发布程序的通知》(药监综药管〔2020〕9号)要求,经国家药品监督管理局审查同意,现予发布,自发布之日起施行。
特此通告。
附件:富马酸丙酚替诺福韦片生物等效性研究技术指导原则
国家药监局药审中心
2022年11月21日





















<END>







川公网安备51019002008863号
本网站未发布麻醉药品、精神药品、医疗用毒性药品、放射性药品、戒毒药品和医疗机构制剂的产品信息
收藏
登录后参与评论
暂无评论