1.4.1总体投融资概况
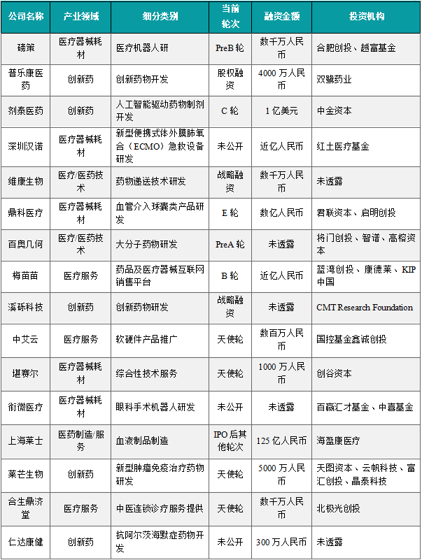
根据摩熵医药数据统计,2024.06.17-2024.06.23期间,全球医药大健康行业共发生投融资事件68起,较上次数量增加了17起,其中创新药类融资共29起,医疗器械耗材投资热度也较高,本周占比为22%,为15起。国内医药大健康行业共发生投融资事件20起,较上周数量增加了9起,其中医疗/医药技术、医疗服务、医疗器械耗材、医药制造/服务融资事件分别发生2起、3起、8起、1起;其中剂泰医药、鼎科医疗、上海莱士、东软智睿融资金额在1亿元人民币以上。本周国内创新药大类,抗肿瘤药物研发为热点。

1.4.2 本周国内医药大健康行业投融资速览


备注:更多信息如公司简介、历史融资信息、所在地区、最新融资时间等,可通过摩熵医药投融资数据库获取并下载EXCEL表格。
1.4.3 本周大额投融资事件详细说明
(1)沈阳东软智睿放疗技术有限公司
2024年6月17日,沈阳东软智睿放疗技术有限公司宣布已完成超亿元人民币C轮融资,由乐礼资本和东软资本联合领投。本轮融资将用于高端放疗装备及信息化系统的研发及市场拓展,以及新产业基地建设等方面,引领我国放疗产业精准化高质量发展。
东软智睿是一家肿瘤治疗设备研发商,承袭东软医疗在肿瘤放疗领域10余年的积淀,致力于通过持续创新,提供高品质的放疗产品和服务,推动精准、智能和标准化的肿瘤放射治疗在基层医疗机构的普及,惠及人类健康。
(2)上海莱士血液制品股份有限公司
2024年6月18日,海尔集团宣布成功完成战略入股上海莱士的交易交割。如此前公告所述,海尔集团通过海盈康(青岛)医疗科技有限公司(“海盈康”)以总价125亿人民币收购全球医疗健康企业基立福所持有的上海莱士20%股份,全部交易完成后,海盈康将合计获得26.58%的表决权。随着此番收购顺利完成,上海莱士正式并入海尔集团的大健康版图,成为大健康生态品牌“盈康一生”新成员。
上海莱士血液制品股份有限公司成立于1988年,2008年在深交所中小板挂牌上市(股票代码:002252),是亚洲知名的血液制品企业。公司成立30年来,一直秉承“安全、优质、高效”的质量方针,打造了涵盖血液制品人血蛋白、人免疫球蛋白和凝血因子三类别的11项产品,主要产品包括人血白蛋白、人免疫球蛋白、静注人免疫球蛋白、乙型肝炎人免疫球蛋白、破伤风人免疫球蛋白、狂犬病人免疫球蛋白、人凝血酶原复合物、人凝血因子VIII、冻干人凝血酶、人纤维蛋白原、外用冻干人纤维蛋白粘合剂。上海莱士已在近20个国家注册,是国内少数能够出口血液制品的生产企业。截止目前,上海莱士在全国含在建的共有41家血浆站,血浆年生产能力达900吨,已累计销售各类血液制品超过3000万瓶,从未发生任何确定的病毒感染报告及产品质量相关的不良事件。上海莱士是“上海市外商投资先进技术企业”及上海市科学技术委员会认定的“高新技术企业”。先后荣获福布斯“2015全球最具创新力企业榜20强”、福布斯中国“2015年亚洲最具创新力十大公司”、“最具竞争力医药上市公司20强”、“中国证券市场2015年杰出贡献龙鼎奖”、“2015中国中小板上市公司卓越董事会”、“中国中小板上市公司投资者关系最佳董事会”、“十二五”成长之星称号、奉贤区2015年度财富百强第20名。近30年的深耕细作,上海莱士在质量、研发、管理、品牌以及团队体系建设方面一如既往地践行着“从人心到人心”的神圣使命,以“家国情怀”筑“人心事业”。上海莱士将积极整合全球资源,围绕血液制品产业布局创新链,构建国家级智库——产业研究院——国际性实验室三个创新支点,形成血液制品行业创新生态圈,以内生式增长为根基,以外延式并购为跨越,全力打造世界血液制品行业的民族航母企业。
(3)鼎科医疗技术(苏州)有限公司
近日,鼎科医疗完成数亿元E轮融资,由君联资本和启明创投领投,资金将用于加强制造、商业化及海外市场拓展。该公司开发十余种球囊,覆盖几乎所有血管介入领域,已取得多项医疗器械注册证和临床研究成果,商业化布局顺利开展。(摘要由动脉网AI生成)
鼎科医疗是国内领先的介入球囊类高值耗材创新企业,专注于球囊这一应用面广、国产占有率低的品类,开发了包括普通球囊,高压球囊,刻痕球囊,药物球囊等十余种球囊。其产品线覆盖心血管介入,外周介入和神经介入等几乎所有血管介入领域的需求。经过五年多的发展,鼎科医疗已经取得5个三类医疗器械注册证,多个创新产品也都进入中国和海外注册申报,另外储备多个独家品种即将进入临床试验阶段,预计在2023年成为拥有球囊品类最多最全的公司。
(4)杭州剂泰医药科技有限责任公司
2024年6月23日,剂泰医药宣布完成1亿美元C轮融资,由中金资本旗下基金领投,中国太平旗下太平香港保险科创基金跟投。加上此前已获得的红杉中国、国寿股权、人保股权、五源资本、峰瑞资本、源码资本、光速光合、砺思资本等顶尖投资机构投资,剂泰医药累计融资近3亿美元。此次C轮融资将进一步加速剂泰医药的研发进程,提升公司在AI药物研发领域的竞争力。剂泰医药将利用本轮融资资金,继续加强团队建设,推动更多创新药物的研发和临床应用。
剂泰医药是以人工智能(AI)驱动、利用精准靶向的药物递送和药物发现技术,为患者开发更有效的治疗药物的创新型生物技术公司。剂泰医药旨在通过将全新的AI技术与传统药物开发相结合,更高效、更精准地推动创新药物的研发,同时运用核心技术平台赋能医药生态圈,引领行业创新。剂泰医药由美国工程院院士陈红敏以及MIT顶尖科学家赖才达博士、王文首博士创立并领衔。核心团队既有来自诺华、安进及再生元等知名药企的药物开发专家,也有人工智能、计算等方面的青年新锐。
1.4.4本周全球医药企业BD交易/战略合作事件盘点
(1)Day One与MabCare达成独家许可协议,约12亿美元获得MTX-13的全球独家权
6月19日,Day One Biopharmaceuticals宣布已与MabCare Therapeutics公司达成独家许可协议,获得靶向蛋白酪氨酸激酶7(PTK7)的创新抗体偶联药物(ADC)MTX-13的全球独家开发、生产和商业化权利(不包括大中华区)。2024年4月,美国FDA批准了MTX-13的IND申请,该药物未来将被称为DAY301。在临床前研究中,DAY301显示出对多种实体瘤的抗肿瘤活性。DAY301靶向的PTK7是一种高度保守的催化失活的跨膜蛋白,在多种成人癌症(包括食道癌、卵巢癌、肺癌和子宫内膜癌)以及儿童癌症(如神经母细胞瘤、横纹肌肉瘤和骨肉瘤)中高度表达。PTK7在正常组织或器官中的表达有限,使其成为ADC疗法开发的理想靶点。根据协议条款,MabCare将获得5500万美元的预付款,并有资格获得额外高达11.52亿美元的开发、监管和商业化里程碑付款。
(2)Belharra与赛诺菲达成约7亿美元合作,开发创新免疫疾病小分子疗法
6月19日,Belharra Therapeutics宣布与赛诺菲达成战略合作,以推进创新小分子免疫疾病治疗药物的发现。该合作将利用Belharra的专有非共价化学蛋白质组学平台,对赛诺菲指定的免疫学靶点进行筛选和验证。Belharra有望获得高达4000万美元的预付款和短期里程碑付款,以及研究、开发和商业里程碑付款,总计约7亿美元。Belharra的平台旨在提供广泛和无偏倚的化学蛋白质组学筛选能力。该平台利用一组计算设计的非共价类药物分子库,通过光亲化学(photoaffinity chemistry)来识别与特定分子结合的蛋白质以及靶蛋白上的精确结合位置。
同期事件:
1. 2024年第25周06.17-06.23国内创新药/改良型新药申请临床/获批临床/申请上市/获批上市数据分析
2. 2024年第25周06.17-06.23国内仿制药/生物类似物申报/审批数据分析
3. 2024年第25周06.17-06.23国内医药大健康行业政策法规汇总
4. 2024年第25周06.17-06.23全球创新药研发概览
以上内容均来自{摩熵咨询医药行业观察周报(2024.06.17-2024.06.23)},如需查看或下载报告,可点击!
<END>
想要解锁更多药物研发信息吗?查询摩熵医药数据库(vip.pharnexcloud.com/?zmt-mhwz)掌握药物基本信息、市场竞争格局、销售情况与各维度分析、药企研发进展、临床试验情况、申报审批情况、各国上市情况、最新市场动态、市场规模与前景等,以及帮助企业抉择可否投入时提供数据参考!注册立享15天免费试用!








川公网安备51019002008863号
本网站未发布麻醉药品、精神药品、医疗用毒性药品、放射性药品、戒毒药品和医疗机构制剂的产品信息
收藏
登录后参与评论
暂无评论