当下,恶性肿瘤已成为威胁中国居民健康的首要因素之一,其中实体瘤以肺癌、乳腺癌、结直肠癌等为主要代表,凭借高发病率、高死亡率的显著特征,成为医疗领域重点攻坚的方向。近年来,随着分子生物学、免疫学等基础学科取得突破性进展,加之政策支持与技术创新的双重驱动,中国实体瘤治疗行业实现了从传统治疗向精准治疗、联合治疗的跨越式发展,药物研发格局与市场生态也随之发生了深刻变革。
本文内容摘自头豹研究院《2026 年中国实体瘤流行病学趋势及热门靶点药物市场表现洞察:重点癌种年度跟踪》报告核心章节,该报告聚焦中国实体瘤流行病学趋势及热门靶点药物市场表现,系统梳理行业发展脉络、核心驱动因素及前沿实践成果,为行业参与者、研究者及相关机构提供全面且具参考价值的专业洞察。
在本报告的研究与撰写过程中,摩熵医药数据库为研究工作提供了系统而全面的数据支持,其涵盖药品销售、竞争情报、药品研发、全球上市等多维度信息资源,凭借数据时效性高、覆盖范围广、颗粒度细的显著优势,为报告结论的科学性、逻辑性与参考价值提供了坚实保障。
一、肿瘤致病机制分析及治疗方案演进
按照肿瘤的生长形态、病变部位及组织起源,恶性肿瘤通常可划分为实体瘤和血液瘤两大类。两类肿瘤在细胞起源、核心致病因素、疾病进展路径及临床管理模式等方面存在系统性差异。
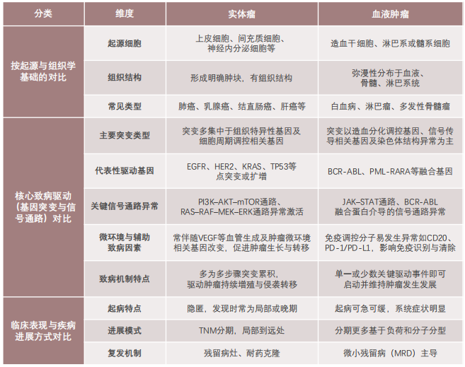
实体瘤与血液肿瘤致病机制对比

实体瘤(Solid Tumors)起源于上皮组织、间叶组织或神经内分泌系统等分化相对成熟的实体组织细胞, 如肺上皮细胞、乳腺导管上皮细胞、胃肠道黏膜细胞以及骨、软骨细胞等,其病理特征以局部占位性肿块形成核心,疾病早期通常局限于原发器官或组织。随着疾病进展,肿瘤细胞通过局部浸润、淋巴转移或血行转移等方式扩散至周围组织及远处器官,形成继发病灶。
血液肿瘤(Hematologic Malignancies)主要起源于骨髓造血干细胞或淋巴造血系统细胞,异常克隆多涉及白细胞及其前体细胞、淋巴细胞等造血相关细胞谱系。血液肿瘤通常不形成明确的实体肿块,而是表现为造血系统内异常细胞的弥漫性扩增。异常细胞在骨髓内大量堆积并进入外周血,同时浸润脾脏、淋巴结、肝脏等造血相关器官,最终导致正常造血功能受抑。
二、中国实体瘤临床治疗方案演进历程
中国实体瘤临床治疗方案的发展,与药物研发、临床理念及技术进步紧密关联,其演进历程清晰展现了精准化、个体化的治疗趋势。
1. 传统治疗阶段(20世纪末—2010年前)
在此时期,中国实体瘤的临床治疗主要依赖手术切除、放射治疗及细胞毒性化疗等传统治疗手段。其中,手术切除是早期实体瘤的首选治疗方式,目标在于尽可能清除原发肿瘤病灶。放疗多作为术后辅助治疗或局部晚期患者的重要控制手段。而化疗则在无法手术或存在转移风险的患者中广泛应用。该时期中国实体瘤治疗策略主要以“降低肿瘤负荷”为核心目标,缺乏对肿瘤分子分型的系统认知,且药物选择相对有限,疗效与毒副作用并存。
2. 靶向治疗兴起(2010年前后—2017年)
随着中国肿瘤分子生物学研究的深入,EGFR、HER2、ALK、VEGF等关键驱动基因及信号通路逐步被解析,靶向治疗在实体瘤领域开始加速引入并应用于临床。以非小细胞肺癌、乳腺癌和结直肠癌为代表,靶向药物通过选择性抑制肿瘤驱动通路,在部分分子分型人群中显著改善了无进展生存期和治疗耐受性。这一阶段,中国实体瘤治疗逐步从“统一方案”向“人群分层”过渡,分子检测开始进入临床决策体系。
3. 免疫治疗快速普及(2018年-2024年)
自PD-1/PD-L1抑制剂在中国获批上市并快速纳入医保以来,免疫治疗成为实体瘤治疗格局中最具变革性的力量之一。在政策支持、国产创新药密集获批及价格可及性提升的共同推动下,免疫治疗在中国临床实践中的使用范围迅速扩大,逐步从后线治疗前移至一线治疗方案。这一阶段,治疗目标由单纯抑制肿瘤生长转向激活免疫系统长期控制肿瘤生存获益,维度从PFS延伸至总生存期,联合治疗策略逐渐成为主流探索方向。
4. 联合与个体化治疗阶段(2025年至今)
在当前阶段,中国实体瘤治疗正向多手段联合与高度个体化方向演进。免疫治疗与化疗、靶向治疗、抗血管生成治疗及放疗等多种手段的联合应用,成为提升疗效、延缓耐药的重要策略。同时,生物标志物如PD-L1表达、TMB、MSI状态等在治疗决策中的作用不断强化,推动临床方案从"经验驱动"向"数据与分子特征驱动"转变。整体来看,中国实体瘤临床治疗已进入一个疗效提升与精细化管理并重的新阶段,这一趋势也为创新药研发和差异化竞争提供了重要窗口。
三、中国实体瘤相关政策
近年来,中国持续出台并优化针对实体瘤领域的系列政策,着力打通创新药从研发、审评、上市到医保准入的关键环节,全面提升药品临床可及性,系统构建覆盖全生命周期的政策支持体系。
中国实体瘤治疗相关政策,2015-2025

四、中国实体瘤药物市场规模与增长趋势
实体瘤靶向治疗药物市场已从单纯的规模增长阶段,迈入以产品创新、差异化竞争、成本控制为核心的高质量发展新阶段,市场规模的震荡是行业结构优化、产业升级的阶段性体现。
中国实体瘤药物市场规模与增长趋势,2020-2030E

中国实体瘤靶向治疗药物市场规模呈现前期稳步增长、后期震荡下行的发展特征,行业发展从高速扩容逐步进入结构调整阶段。
肿瘤精准医疗需求的持续释放、靶向药研发成果的集中落地,驱动中国实体瘤靶向治疗药物市场规模从2020年的160.46亿元持续攀升至2023年的265.74亿元,实现阶段性稳步增长,行业进入需求与政策双驱动的增长期。2023年后,市场规模陷入波动,2024年受区域集采落地导致多款成熟靶向药价格大幅下调,市场出现小幅回落。2026年,因国家医保谈判持续推进以量换价、多款进口原研药专利到期引发仿制药价格战、新一代靶向药研发产出出现阶段性断层,市场规模再度回落。随着新一代靶向药密集获批上市、精准医疗渗透率提升拓宽药物适用人群,预测2027年市场规模实现阶段性回升,但整体市场增长动力已明显衰减,行业增长逻辑也随之从单纯的规模扩张转向以创新质量和临床价值为核心的质量优化阶段。
市场变化背后,是多重行业因素的共同作用。医保谈判与集中采购的常态化推进,使得多款实体瘤靶向药大幅降价,虽实现了"以价换量"的市场普及,但短期内直接影响了市场规模的数值增长。靶向药研发领域出现同质化竞争,部分热门靶点扎堆布局,新增产品对市场规模的拉动效应减弱,而核心品种专利到期也带来了市场份额的重新分配。行业迎来治疗技术的迭代,ADC药物、双特异性抗体等新型靶向疗法逐步商业化,传统靶向药市场受到挤压,行业进入新旧产品的更替调整期。此外,DRG/DIP医保支付方式改革的落地,也对医疗机构的用药选择形成约束,进一步影响了实体瘤靶向药的市场规模走势。
五、AI在药物发现与临床试验中的作用
在实体瘤临床试验中,AI在患者招募、试验设计、影像评估和数据监测环节均能发挥显著作用,但各环节的效率提升效果和商业价值有所差异。

1. 患者招募与入组
传统招募模式依赖人工筛选电子病历和患者咨询,周期长,尤其是复杂纳排标准的试验,招募难度更大,约30%的实体瘤临床试验因招募不足导致延期。通过NLP技术解析电子病历中的临床数据、基因检测结果等信息,结合预测模型快速筛选潜在受试者,精准匹配纳排标准后,招募周期从10个月可缩短至4.5个月,招募效率提升55%。
2. 试验设计优化
传统试验设计依赖研究者经验和小样本预试验,样本量估算不精准、随机化方案效率低,导致实体瘤临床试验失败率较高,而通过AI可预测不同剂量组的疗效-安全性曲线后可设计出更精准的分层随机化方案。如目前在PD-1抑制剂联合化疗治疗晚期胃癌的Ⅲ期试验,采用AI优化设计后的样本量从600例减少至420例,试验周期缩短6个月,同时试验成功率从预计的45%提升至62%,显著降低了研发成本。
3. 数据监测与影像学评估
实体瘤临床试验数据量大,人工数据整理和分析耗时且易出错,通过AI可实时监控可穿戴设备收集的患者生理数据,自动识别异常指标并预警。此外,还可通过AI深度学习算法分析CT/MRI/PET影像,自动测量肿瘤最长径、计算肿瘤负荷变化,实现RECIST标准的自动判定。如在乳腺癌临床试验中采用AI影像评估系统后,影像分析时间从每例患者20分钟缩短至3分钟,评估一致性Kappa值提升至0.89,评估效率提升70%以上,同时提高试验结果的客观性和可靠性。
结语:
中国实体瘤治疗行业正处于从规模扩张向质量提升转型的关键节点。在政策支持、技术创新与临床需求的三重驱动下,行业正加速迈向精准化、个体化与智能化的新阶段。头豹研究院这份年度跟踪报告,正是依托摩熵医药数据库的权威数据支撑,为行业参与者呈现全景式市场洞察与趋势研判,成为把握变革脉络的重要参照。
在接下来的报告章节中,我们将进一步聚焦重点癌种的靶向治疗药物市场分析,深入解读肺癌、乳腺癌、结直肠癌等核心领域的竞争格局与增长动力;同时,通过对实体瘤治疗领域典型企业案例的深度剖析,揭示不同商业模式下的成功逻辑,并前瞻研判行业未来的发展方向与关键变量,敬请期待。
相关拓展阅读:
1. 2026年中国肺癌靶向治疗药物市场分析:EGFR/ALK/ROS靶点竞争格局与研发趋势
2. 2026年中国乳腺癌靶向治疗药物市场分析:靶点格局、企业研发与规模预测
3. 2026年中国结直肠癌靶向治疗药物市场全景分析:市场规模、靶点布局与竞争格局
4. 2026年中国实体瘤治疗领域典型企业案例分析:恒瑞、百济、复宏汉霖领跑
以上内容均来自头豹研究院《2026年中国实体瘤流行病学趋势及热门靶点药物市场表现洞察:重点癌种年度跟踪》,如需查看或下载完整版报告,可点击!
查数据,找摩熵!想要解锁更多药物研发信息吗?查询摩熵医药(原药融云)数据库(vip.pharnexcloud.com/?zmt-mhwz)掌握药物基本信息、市场竞争格局、销售情况与各维度分析、药企研发进展、临床试验情况、申报审批情况、各国上市情况、最新市场动态、市场规模与前景等,以及帮助企业抉择可否投入时提供数据参考!注册立享15天免费试用!








川公网安备51019002008863号
本网站未发布麻醉药品、精神药品、医疗用毒性药品、放射性药品、戒毒药品和医疗机构制剂的产品信息
收藏
登录后参与评论
暂无评论