
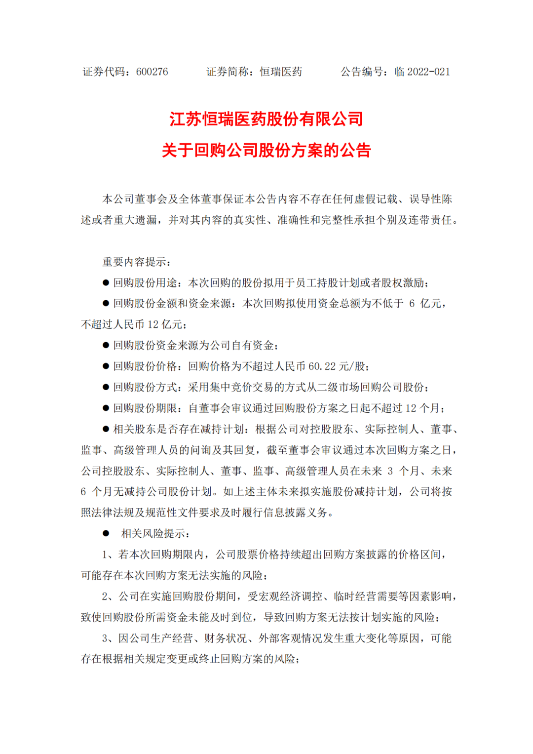
恒瑞医药发公告, 拟最高12亿元回购股票,用于员工持股计划或者股权激励:
回购股份用途:本次回购的股份拟用于员工持股计划或者股权激励;
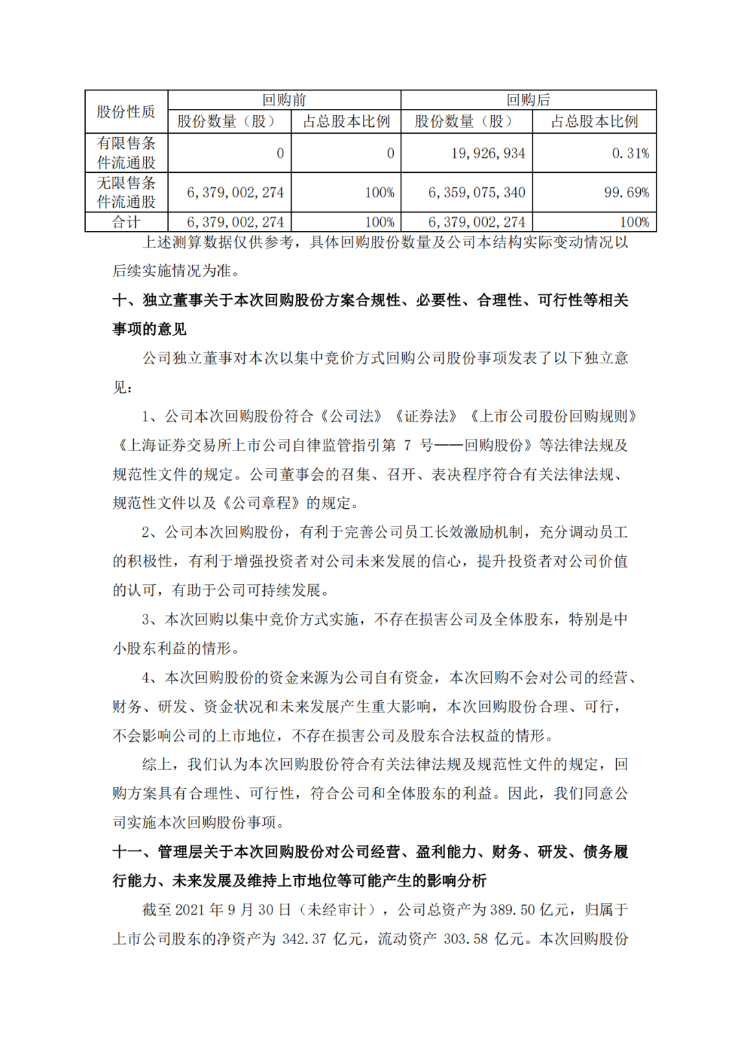
回购股份金额和资金来源:本次回购拟使用资金总额为不低于 6 亿元, 不超过人民币 12 亿元;
回购股份资金来源为公司自有资金;
回购股份价格:回购价格为不超过人民币 60.22 元/股;
回购股份方式:采用集中竞价交易的方式从二级市场回购公司股份;
回购股份期限:自董事会审议通过回购股份方案之日起不超过 12 个月;








恒瑞医药发公告, 拟最高12亿元回购股票,用于员工持股计划或者股权激励:
回购股份用途:本次回购的股份拟用于员工持股计划或者股权激励;
回购股份金额和资金来源:本次回购拟使用资金总额为不低于 6 亿元, 不超过人民币 12 亿元;
回购股份资金来源为公司自有资金;
回购股份价格:回购价格为不超过人民币 60.22 元/股;
回购股份方式:采用集中竞价交易的方式从二级市场回购公司股份;
回购股份期限:自董事会审议通过回购股份方案之日起不超过 12 个月;







10225
2026年04月24日 10:00
收藏
登录后参与评论
暂无评论