
1月12日,恒瑞医药迎来双喜临门:子公司苏州盛迪亚的 注射用SHR-1826 被纳入突破性治疗品种名单,为c-Met过表达非小细胞肺癌患者带来新希望;同日,山东盛迪医药的 HRS-7535片 获批临床,适应症为高血压合并超重或肥胖,开辟口服GLP-1RA新赛道。

截图来源:企业公告
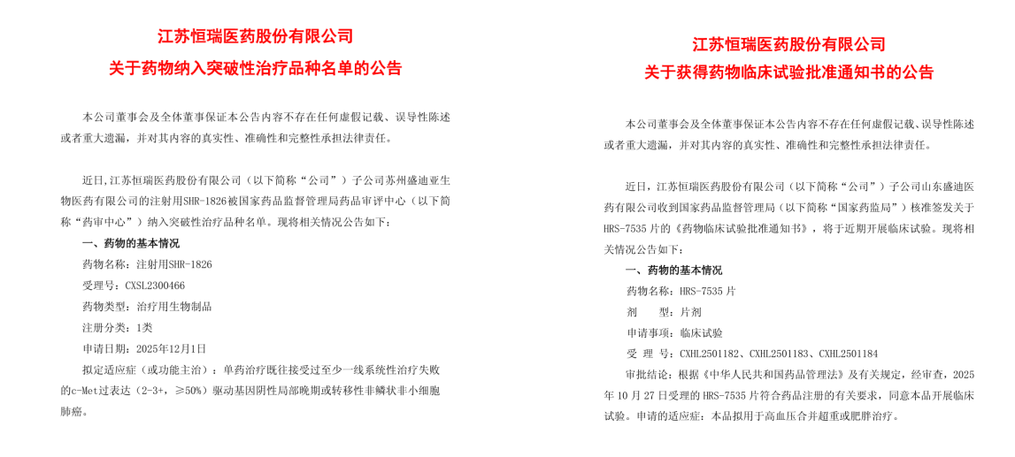
一、SHR-1826:c-Met ADC 产品纳入突破性治疗品种名单
SHR-1826 是一款以c-Met为靶点的抗体偶联药物,此次拟定适应症为单药治疗至少一线系统性治疗失败、c-Met过表达(2-3+,≥50%)且驱动基因阴性的局部晚期或转移性非鳞状非小细胞肺癌。
在2025年ASCO会议上公布的Ⅰ期研究数据亮眼:58例可评估患者中,客观缓解率达39.7%,疾病控制率高达94.8%。更关键的是,该药在不同c-Met表达水平及EGFR突变状态的患者中均观察到抗肿瘤效果,适用人群广泛。

查数据,找摩熵!图源:摩熵医药-全球药物研发数据库
恒瑞医药的ADC平台技术(DXh技术)已在全球5个主要国家、15个以上瘤种的逾5000例患者中获得验证。据摩熵医药数据库显示,目前公司已有超10种差异化ADC分子获批临床,截至2025年11月,已有1款ADC产品(瑞康曲妥珠单抗,艾维达)于国内获批上市,4个重点ADC分子处于临床Ⅲ期。全球同类产品 ABBV-399 已于2025年5月获FDA加速批准,SHR-1826 有望凭借优异数据在市场竞争中占据一席之地。
二、HRS-7535:口服GLP-1RA,多适应症布局
HRS-7535 采用口服给药方式,相比注射剂型显著提高患者依从性。其作用机制通过激活GLP-1受体,促进胰岛素分泌、抑制胰高血糖素分泌,并影响中枢增强饱腹感、抑制食欲。

查数据,找摩熵!图源:摩熵医药-全球药物研发数据库
临床数据显示,HRS-7535 在减重和降糖方面表现优异:180mg剂量组治疗36周体重降低9.50%,60mg组可降低糖化血红蛋白1.8%。更值得关注的是,该药还显示出对血压、血脂等多重代谢指标的改善作用。
HRS-7535 研发状态

查数据,找摩熵!图源:摩熵医药-全球药物研发数据库
全球口服小分子GLP-1RA竞争激烈:
礼来口服小分子GLP-1药物 Orforglipron 处临床Ⅲ期,有望率先商业化。罗氏2023年12月31亿美元收购Carmot Therapeutics入局GLP-1赛道。
国内,华东医药 HDM1002片、箕星药业/闻泰医药 VCT220 均入Ⅲ期临床试验;歌礼制药 ASC30、硕迪生物 Aleniglipron(GSBR-1290)在美国开展肥胖症Ⅱ期临床试验。
三、双线战略:分散风险,把握增长点
恒瑞医药在抗癌和代谢疾病两大领域同时发力,体现了其战略布局智慧。一方面,ADC技术与GLP-1药物都依赖于公司强大的小分子药物研发平台和临床开发能力。另一方面,双线布局有助于分散研发风险,同时把握肿瘤免疫和代谢疾病这两个未来医药市场最大的增长点。
尽管进展显著,恒瑞医药仍面临挑战。在ADC领域,全球已有多个同类产品获批,技术迭代迅速,公司需继续优化平台,提高产品疗效和安全性。在GLP-1领域,口服小分子药物需与注射剂型头对头比较,且多靶点药物的崛起带来竞争压力。
恒瑞医药的应对策略是持续加大研发投入,优化产品差异化特性。HRS-7535拓展至高血压合并肥胖这一未满足需求领域,展现了公司的市场布局智慧。随着香港上市计划推进,公司有望获得更多资金支持,加速两大管线的全球开发。








川公网安备51019002008863号
本网站未发布麻醉药品、精神药品、医疗用毒性药品、放射性药品、戒毒药品和医疗机构制剂的产品信息
收藏
登录后参与评论
暂无评论