
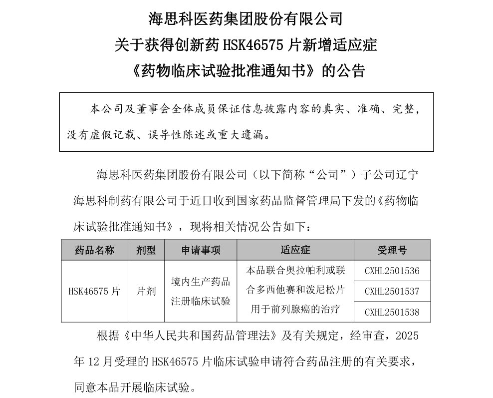
3月17日,海思科医药发布公告,其子公司辽宁海思科制药于近日收到国家药品监督管理局下发的关于创新药HSK46575片新增适应症的《药物临床试验批准通知书》。此次获批的临床试验,将评估HSK46575片联合奥拉帕利,或联合多西他赛和泼尼松片,用于前列腺癌治疗的方案。

截图来源:企业公告
这是海思科在肿瘤治疗领域,特别是前列腺癌这一重大疾病方向的又一次关键临床推进。
一、从单药到联合疗法,海思科快速拓展临床布局
HSK46575片是海思科自主研发的一种口服、强效、高选择性小分子抑制剂,临床前研究数据显示其靶点明确、疗效确切、安全性良好,具有较高的临床应用前景。
该药物并非首次进入临床试验。2024年12月,HSK46575片已获得前列腺癌单药治疗的临床试验批准,目前相关I期研究正在稳步推进。

查数据,找摩熵!图源:摩熵医药-全球药物研发数据库
此次新增适应症的获批,标志着海思科的研发策略从单药有效性探索,快速延伸至更具临床潜力的联合治疗方案。在肿瘤治疗领域,联合用药已成为提升疗效、克服耐药的重要方向。单一药物易因肿瘤异质性及适应性反应导致耐药,而联合不同作用机制的药物,可多通路协同抑制肿瘤生长,延缓耐药发生。
公告中获批的两种联合方案颇具针对性:与PARP抑制剂奥拉帕利联用,可能针对DNA损伤修复缺陷的患者亚群;与化疗药物多西他赛及泼尼松联用,则意在探索与标准治疗方案的协同增效潜力。这种“双线”布局,显示出海思科旨在为不同特征的前列腺癌患者探索更优治疗策略的研发思路。
二、瞄准百亿市场,前列腺癌治疗赛道持续升温
前列腺癌是全球男性最常见的恶性肿瘤之一。随着人口老龄化及诊断水平提升,我国前列腺癌发病率呈上升趋势,存在巨大的未满足临床需求。尽管已有多种治疗手段,但对于转移性去势抵抗性前列腺癌等晚期患者,后续治疗选择有限,亟需新的有效药物。据摩熵医药数据库显示,2025年前三季度,前列腺癌药物在全终端医院市场的销售总额超120亿元,同比增长达14.23%。

查数据,找摩熵!图源:摩熵医药-全终端医院销售数据库
近年来,前列腺癌药物研发赛道竞争激烈,国内外药企在新型内分泌疗法、靶向治疗、免疫治疗、放射性配体疗法等领域均有广泛布局。海思科推动HSK46575片进入联合治疗临床阶段,正是其深度参与这一重要赛道竞争的体现。
从海思科的整体管线来看,其在肿瘤、麻醉镇痛、糖尿病、神经等多个治疗领域均有布局。HSK46575片作为其在实体瘤,特别是泌尿系统肿瘤领域的重要在研产品,其临床进展将有助于丰富公司的创新药产品矩阵,增强在抗肿瘤领域的综合竞争力。
三、结语
从单药I期临床到联合疗法临床试验获批,海思科围绕HSK46575片的前列腺癌适应症开发正加速推进。这种快速、有序的临床开发策略,体现了公司高效的研发执行力。
前列腺癌治疗领域格局正在快速演变,新的作用机制和联合策略不断涌现。HSK46575片联合疗法的临床探索,不仅是为海思科的管线增添潜力,也为中国前列腺癌患者带来了新的治疗希望。其后续的临床数据,将是评估该药物价值的关键,值得行业持续关注。
参考来源:
[1] 企业公告/官方披露
[2] 摩熵医药(原药融云)数据库
扩展阅读:
1. 海思科1类新药HSK39297片新适应症获受理:“双靶点”补体抑制剂,国产三强竞速PNH赛道!
2. 海思科新药双线告捷!HSK42360-Na片入局千亿抗肿瘤赛道,HSK39297片拓展肾病新版图
3. 海思科创新药大爆发!4款新药获批临床,1款拟优先审评,HSK39297等多款新药研发稳步推进
查数据,找摩熵!想要解锁更多药物研发信息吗?查询摩熵医药(原药融云)数据库(vip.pharnexcloud.com/?zmt-mhwz)掌握药物基本信息、市场竞争格局、销售情况与各维度分析、药企研发进展、临床试验情况、申报审批情况、各国上市情况、最新市场动态、市场规模与前景等,以及帮助企业抉择可否投入时提供数据参考!注册立享15天免费试用!








川公网安备51019002008863号
本网站未发布麻醉药品、精神药品、医疗用毒性药品、放射性药品、戒毒药品和医疗机构制剂的产品信息
收藏
登录后参与评论
暂无评论