
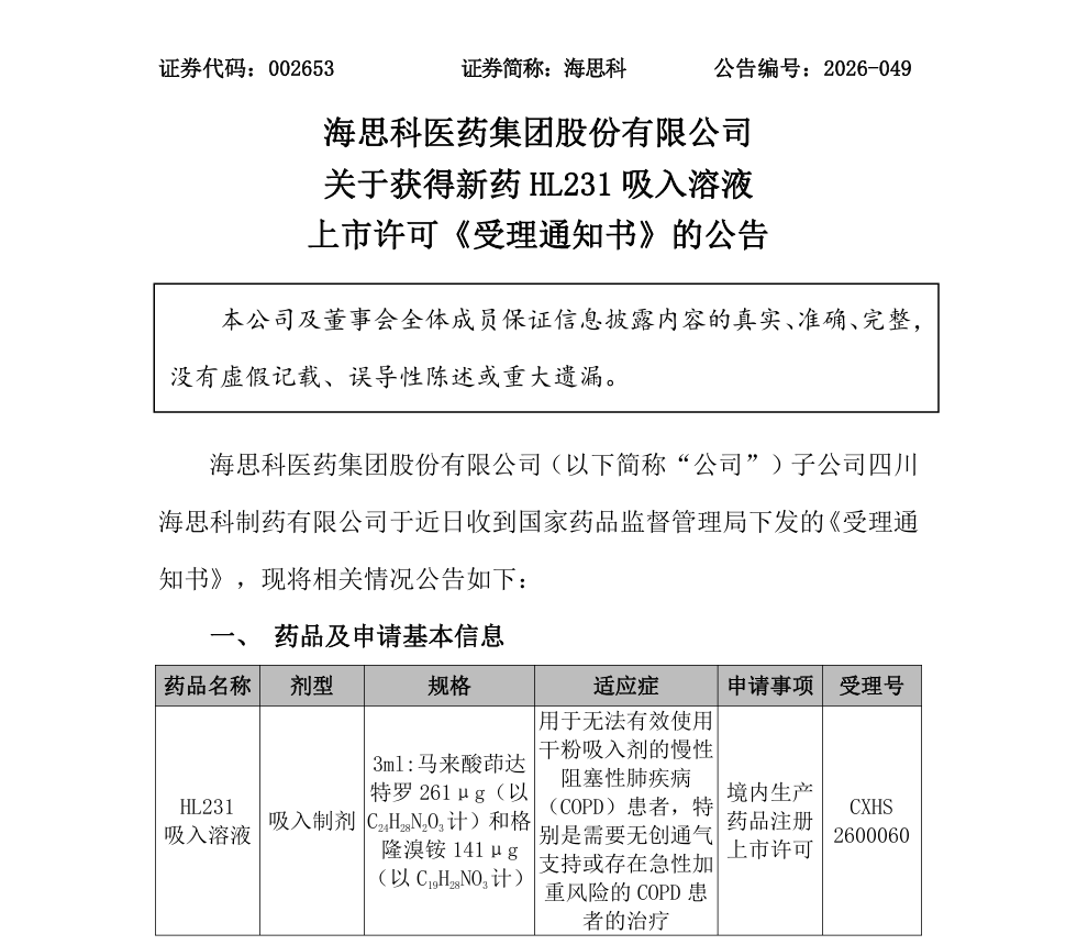
4月29日,海思科医药宣布,其自主研发的HL231吸入溶液上市许可申请(NDA)已获国家药品监督管理局药品审评中心(CDE)正式受理。该药拟用于治疗无法有效使用干粉吸入剂的慢性阻塞性肺疾病(COPD)患者,有望为近亿中国慢阻肺患者,特别是重症及老年患者,提供全新的雾化治疗方案。

截图来源:企业公告
一、首款雾化LABA/LAMA长效复方,填补重症患者治疗空白
HL231吸入溶液是海思科自主研发的一种由长效β2-肾上腺素受体激动剂(LABA)马来酸茚达特罗和长效抗胆碱能拮抗剂(LAMA)格隆溴铵组成的复方吸入溶液,是首款雾化LABA+LAMA长效双支扩复方吸入溶液,通过直接松弛平滑肌和抑制乙酰胆碱的作用而间接导致平滑肌松弛,产生支气管扩张的叠加作用,拟用于无法有效使用干粉吸入剂的慢性阻塞性肺疾病(COPD)患者,特别是需要无创通气支持或存在急性加重风险的COPD患者的治疗。

查数据,找摩熵!图源:摩熵医药-全球药物研发数据库
慢性阻塞性肺疾病(COPD) 是我国最常见的慢性呼吸系统疾病之一,具有高患病率、高致残率与高死亡率的特点。流行病学数据显示,我国20岁及以上成人慢阻肺患病率为8.6%,患者总数近1亿人,疾病负担已与高血压、糖尿病相当。
根据2026年全球慢阻肺防治倡议(GOLD)指南,长效支气管扩张剂(LABA/LAMA)是稳定期慢阻肺症状管理的核心基础。然而,临床中存在大量因呼吸肌力弱、吸气流速不足、认知或协调能力差而无法有效使用干粉吸入装置的重症、高龄患者,其治疗需求长期未被满足。
HL231吸入溶液正是针对这一临床空白而开发。作为化学药品2.2类(改良型新药),它由已上市的茚达特罗格隆溴铵吸入粉雾剂改剂型而来,将给药方式转变为雾化吸入,显著降低了对患者吸气协调能力的要求,使用时仅需平静呼吸,无需刻意配合,极大提升了重症患者的用药可及性与依从性。
二、临床优势显著:给药频次更低,重症患者获益更优
临床研究数据显示,HL231吸入溶液在肺功能受损最严重的极重度慢阻肺患者中疗效更为突出。其每日一次的给药方案,相较于目前多数需每日2-4次给药的雾化支气管扩张剂,大幅减少了给药频次,提高了治疗便捷性与患者生活质量。

查数据,找摩熵!图源:摩熵医药-全球药物研发数据库
此外,临床研究证实其安全性良好,患者在使用满意度、疗效信心、操作易理解性与接受度等方面评价积极。
全球研发格局方面,据公开信息,目前尚无同品种产品在全球任何地区上市,研发进展最快的同类竞品也仅处于IIa期临床阶段。海思科的HL231上市申请标志着我国在该细分治疗领域已实现全球领先的布局。
据摩熵医药数据库显示,今年以来,海思科有3款1类新药获批临床,其中HSK-46575片、HSK-42360-Na片2款为首次获批。
三、结语
海思科的HL231吸入溶液上市申请的受理,意味着我国在慢阻肺重症患者雾化治疗领域迎来重要突破。面对近亿患者的巨大临床需求,该药凭借其“长效双支扩”的强效机制与“每日一次雾化”的便捷优势,有望为无法使用干粉吸入剂的患者提供高效、安全且友好的新选择。
随着我国人口老龄化加剧,对老年友好型给药方式的需求日益迫切。HL231若成功获批,不仅将填补国内临床空白,更可能引领全球慢阻肺雾化治疗进入“长效复方”新时代,具有显著的临床价值与社会意义。
参考来源:
[1] 企业公告/官方披露
[2] 摩熵医药(原药融云)数据库
扩展阅读:
1. 海思科创新药爆发:HSK46256片IND获受理,HSK42360片入选CDE“星光计划”加速儿童肿瘤药研发
2. 海思科创新药双突破:COPD吸入疗法HSK39004与国内首个MASH新药HSK31679片同获突破性治疗认定
3. 海思科前列腺癌新药HSK46575片获批联合疗法临床试验,靶向+化疗“双线”布局冲击百亿市场
查数据,找摩熵!想要解锁更多药物研发信息吗?查询摩熵医药(原药融云)数据库(vip.pharnexcloud.com/?zmt-mhwz)掌握药物基本信息、市场竞争格局、销售情况与各维度分析、药企研发进展、临床试验情况、申报审批情况、各国上市情况、最新市场动态、市场规模与前景等,以及帮助企业抉择可否投入时提供数据参考!注册立享15天免费试用!








川公网安备51019002008863号
本网站未发布麻醉药品、精神药品、医疗用毒性药品、放射性药品、戒毒药品和医疗机构制剂的产品信息
收藏
登录后参与评论
暂无评论